HOME   LIST
‹–   –›

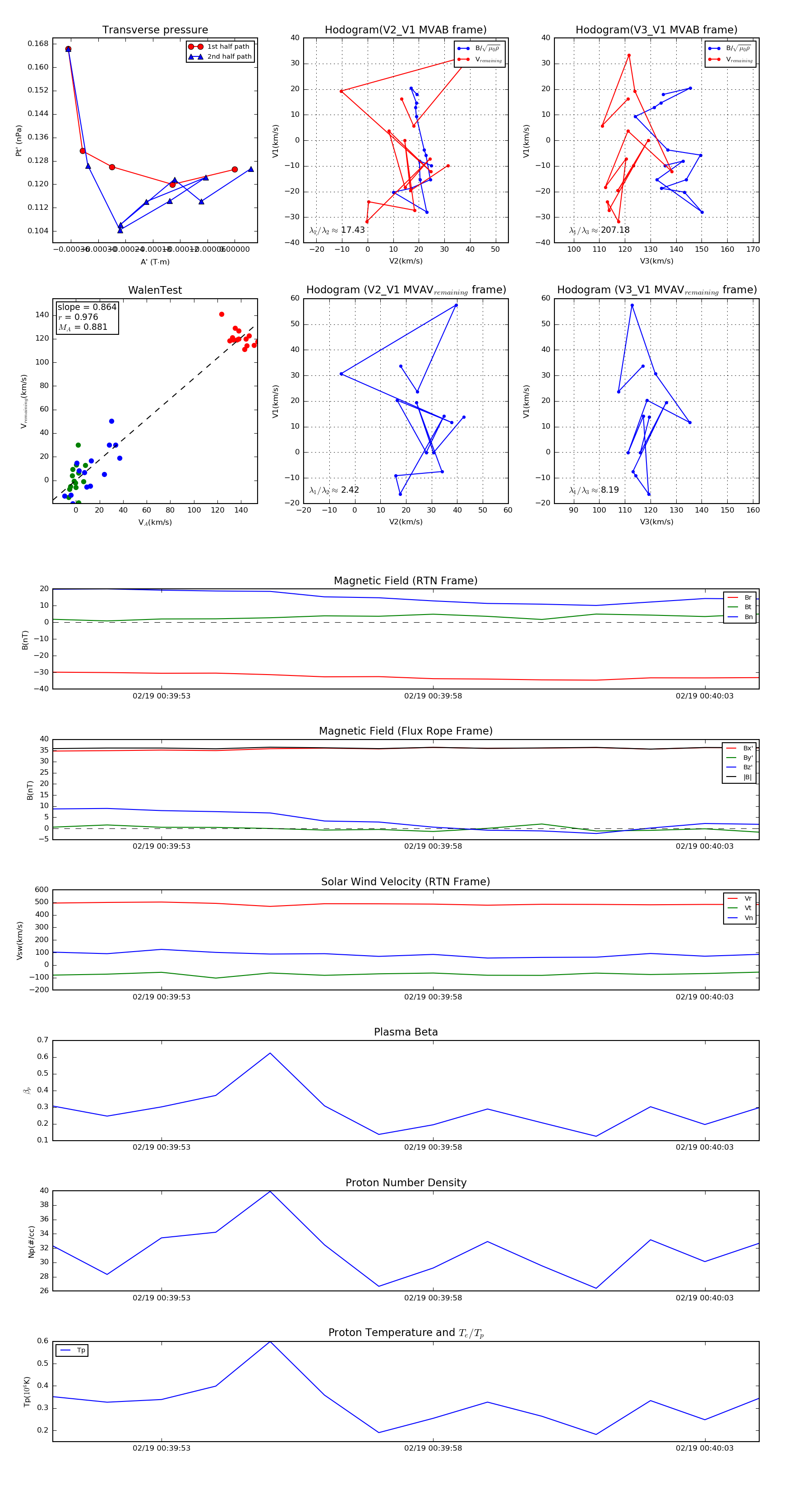
Flux Rope in 2022

Flux Rope Event 2022-02-19 00:39:51 ~ 2022-02-19 00:40:04 (14 seconds)


plot