HOME   LIST
‹–   –›

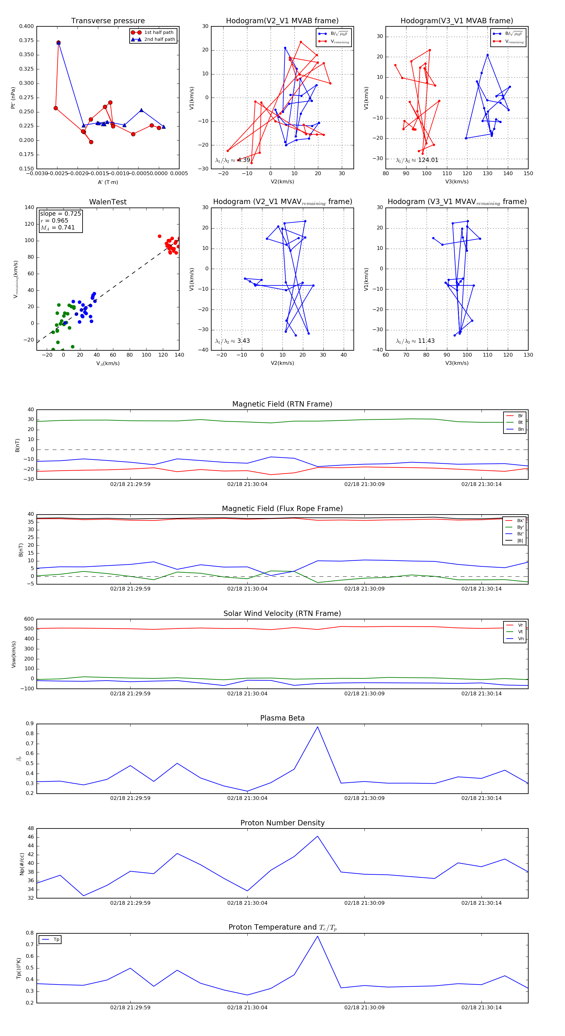
Flux Rope in 2022

Flux Rope Event 2022-02-18 21:29:55 ~ 2022-02-18 21:30:16 (22 seconds)


plot