HOME   LIST
‹–   –›

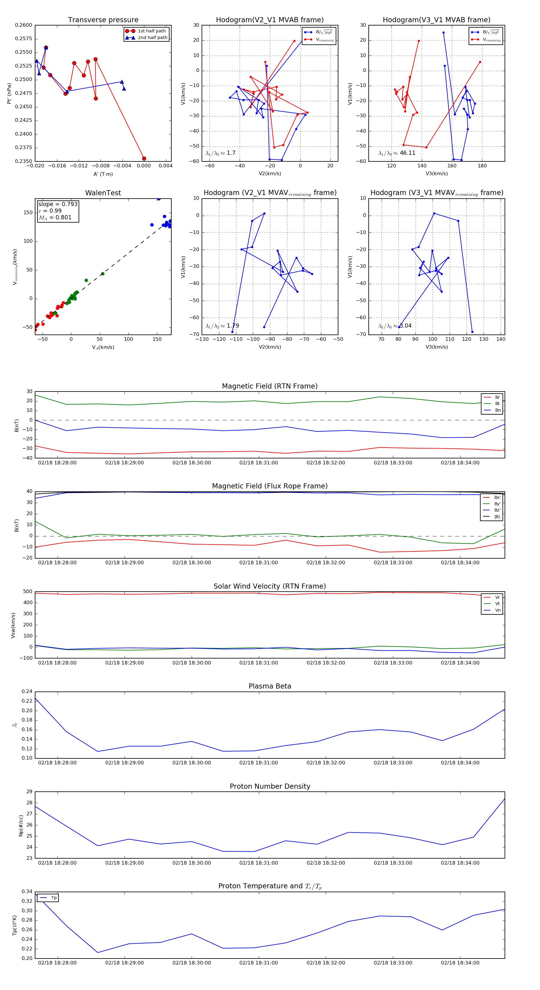
Flux Rope in 2022

Flux Rope Event 2022-02-18 18:27:40 ~ 2022-02-18 18:34:40 (421 seconds)


plot