HOME   LIST
‹–   –›

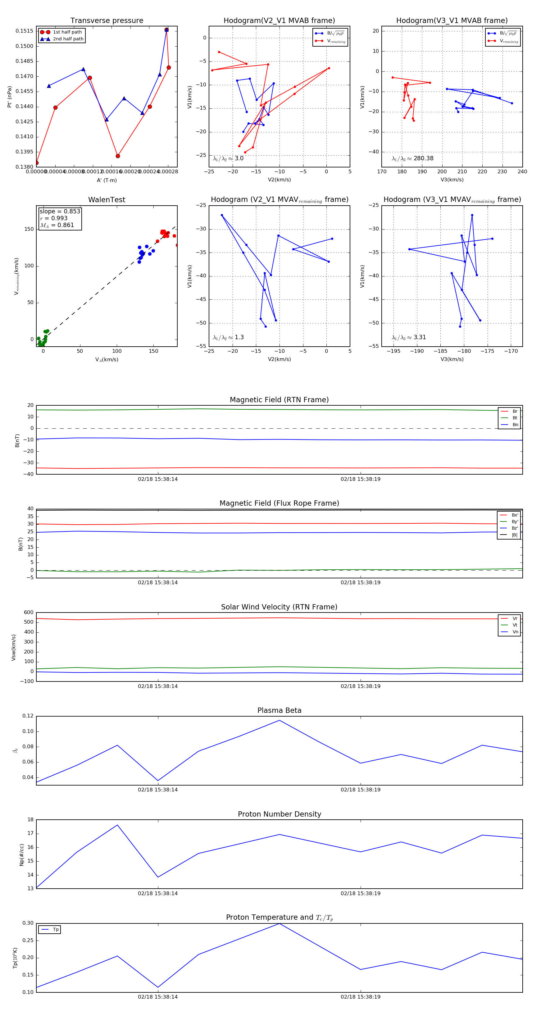
Flux Rope in 2022

Flux Rope Event 2022-02-18 15:38:11 ~ 2022-02-18 15:38:23 (13 seconds)


plot