HOME   LIST
‹–   –›

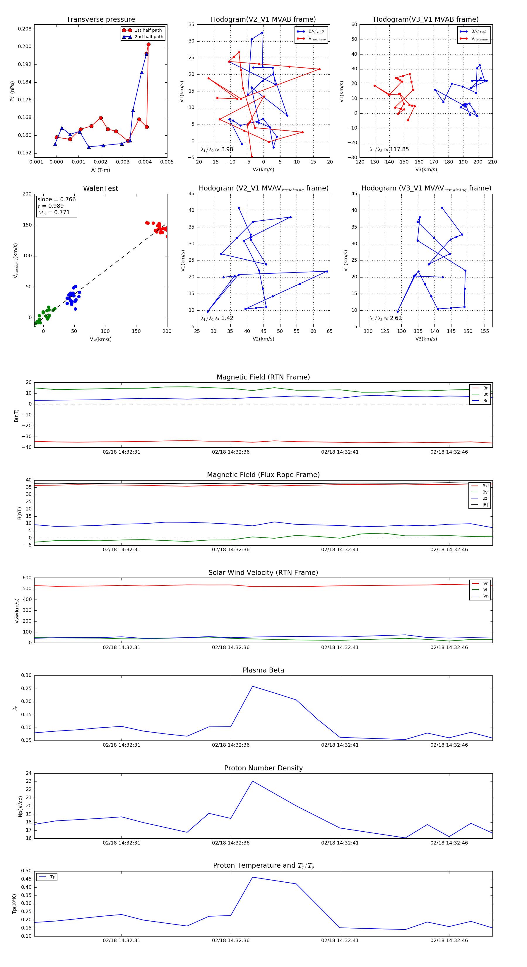
Flux Rope in 2022

Flux Rope Event 2022-02-18 14:32:27 ~ 2022-02-18 14:32:48 (22 seconds)


plot