HOME   LIST
‹–   –›

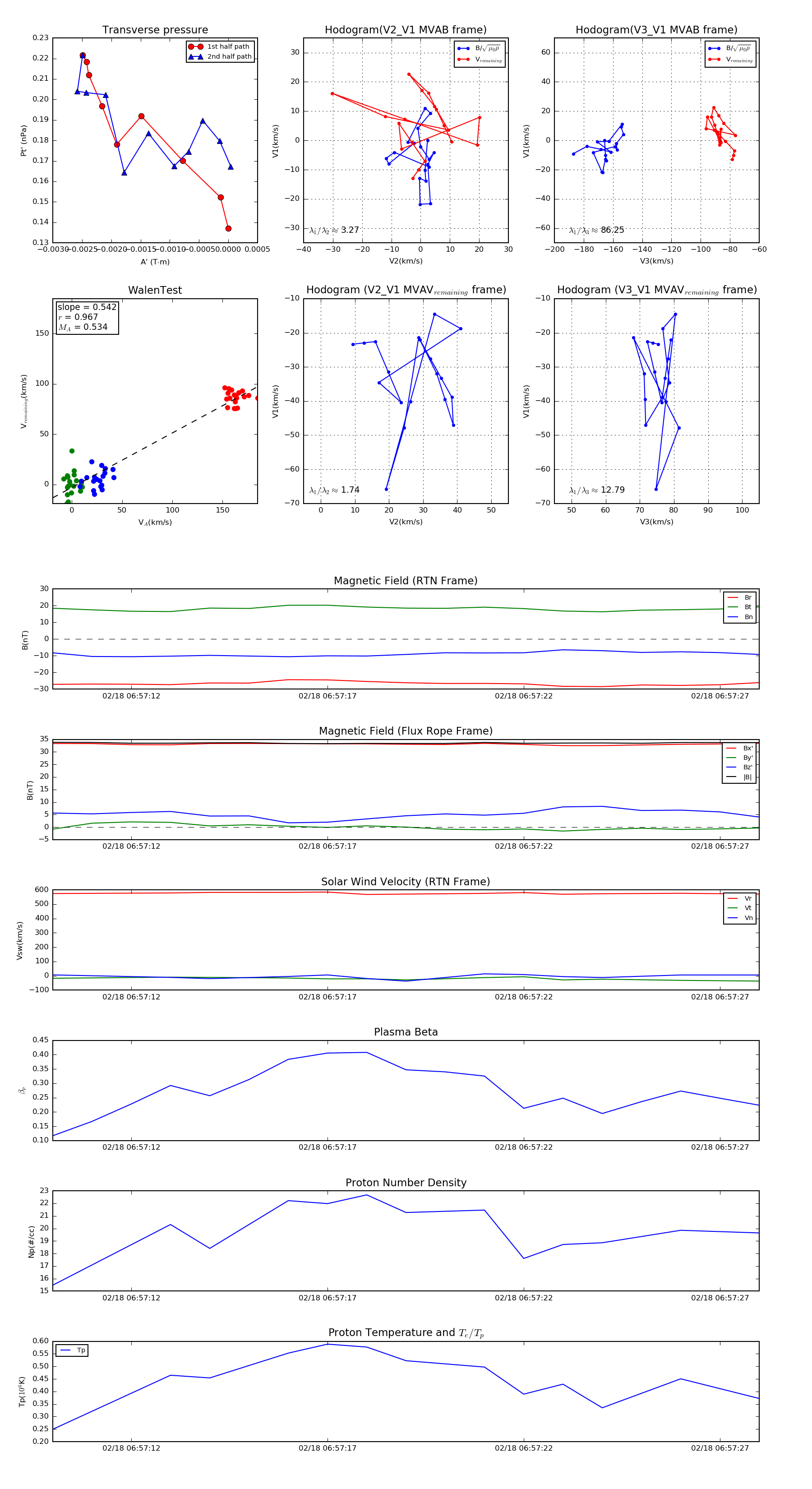
Flux Rope in 2022

Flux Rope Event 2022-02-18 06:57:10 ~ 2022-02-18 06:57:28 (19 seconds)


plot