HOME   LIST
‹–   –›

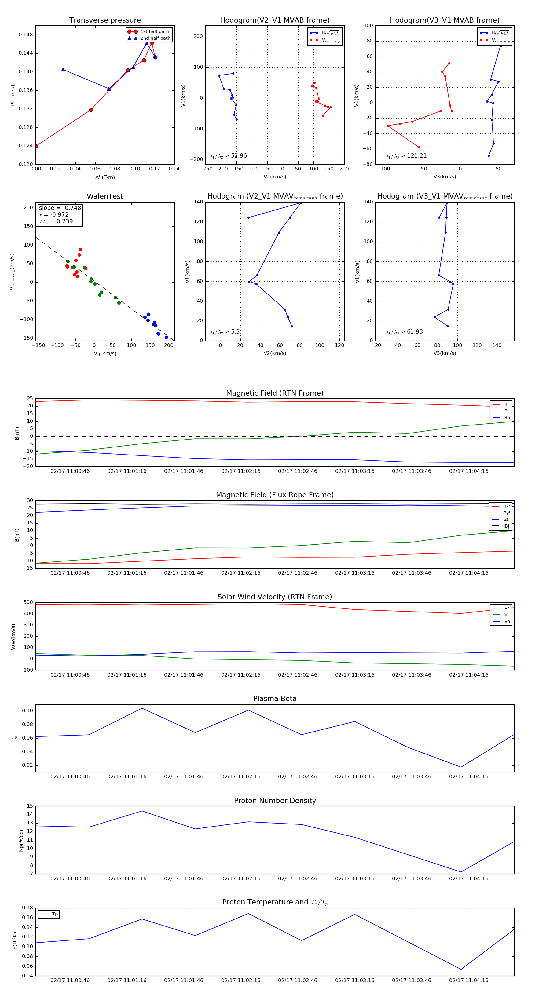
Flux Rope in 2022

Flux Rope Event 2022-02-17 11:00:28 ~ 2022-02-17 11:04:40 (253 seconds)


plot