HOME   LIST
‹–   –›

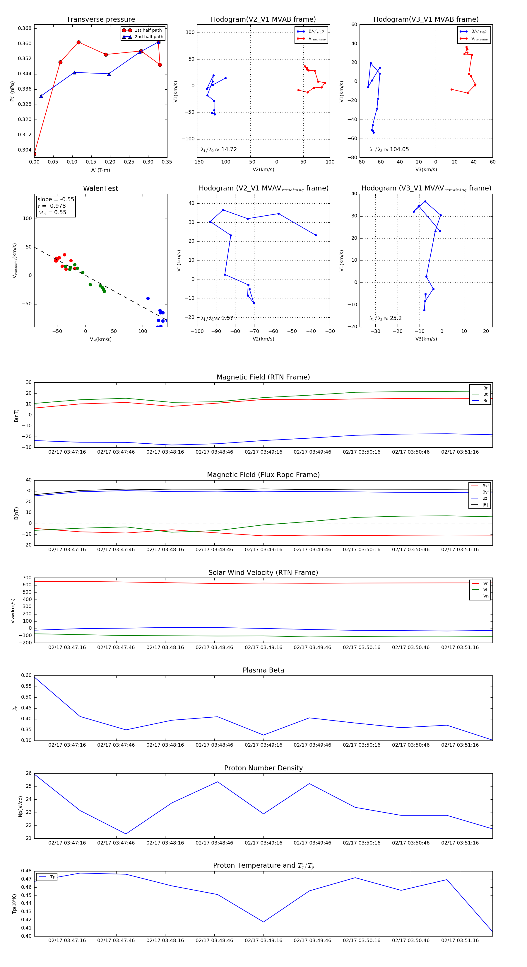
Flux Rope in 2022

Flux Rope Event 2022-02-17 03:46:56 ~ 2022-02-17 03:51:36 (281 seconds)


plot