HOME   LIST
‹–   –›

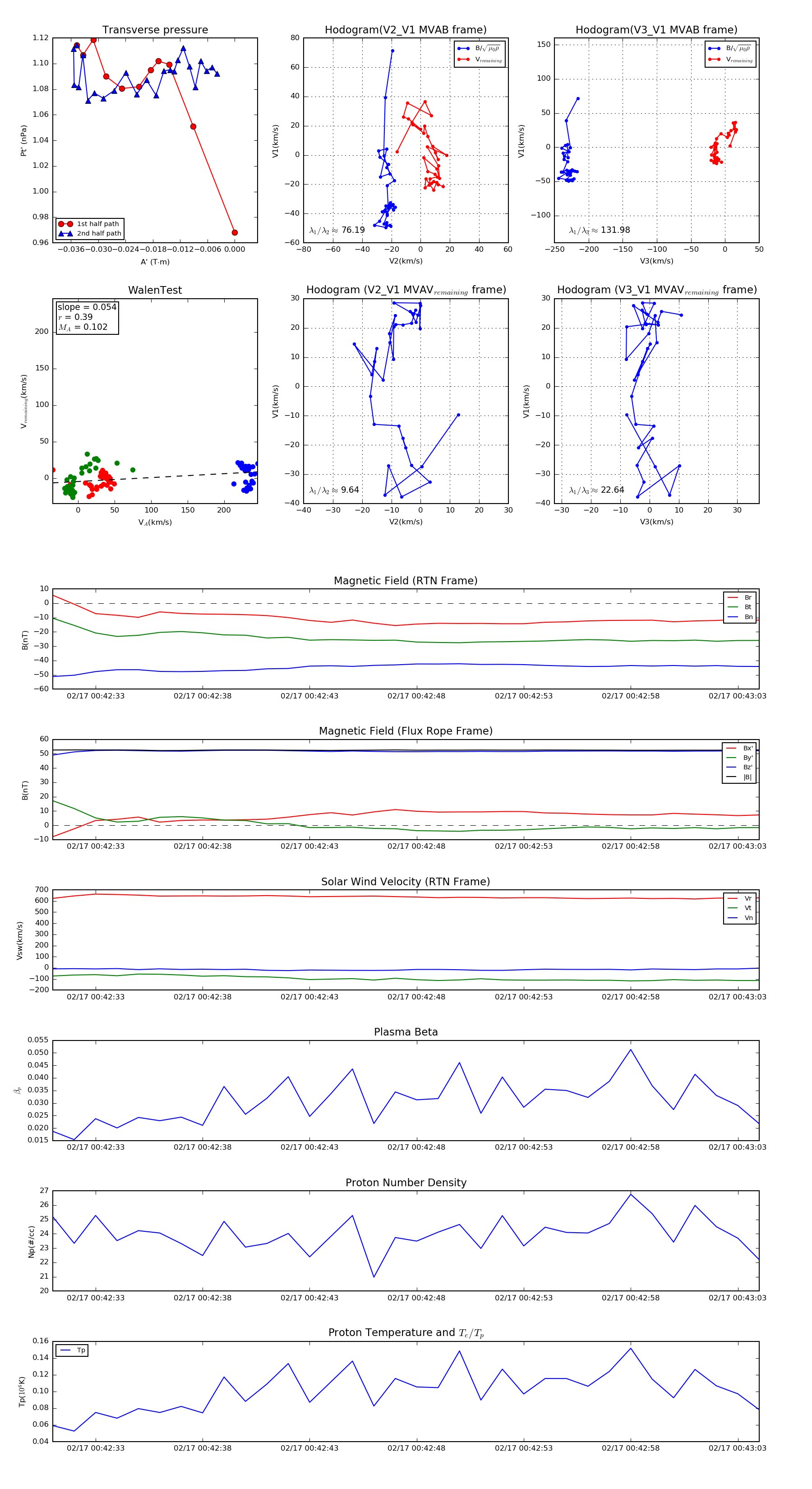
Flux Rope in 2022

Flux Rope Event 2022-02-17 00:42:31 ~ 2022-02-17 00:43:04 (34 seconds)


plot