HOME   LIST
‹–   –›

Flux Rope in 2022

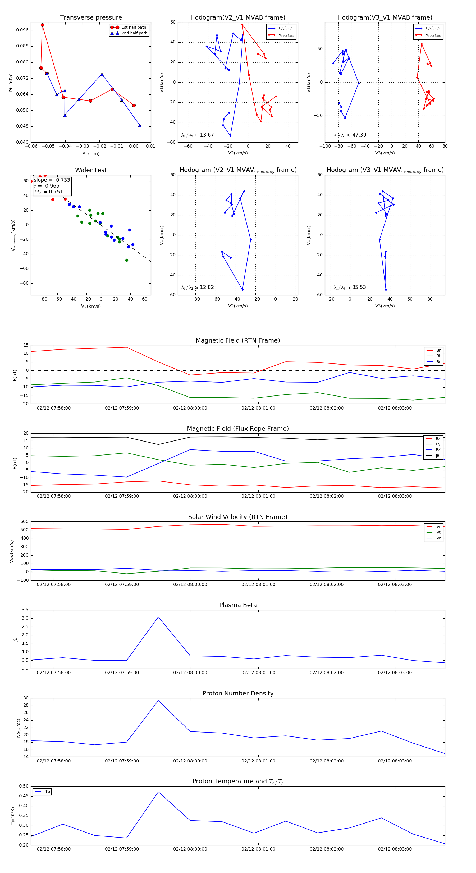
Flux Rope Event 2022-02-12 07:57:40 ~ 2022-02-12 08:03:44 (365 seconds)


plot