HOME   LIST
‹–   –›

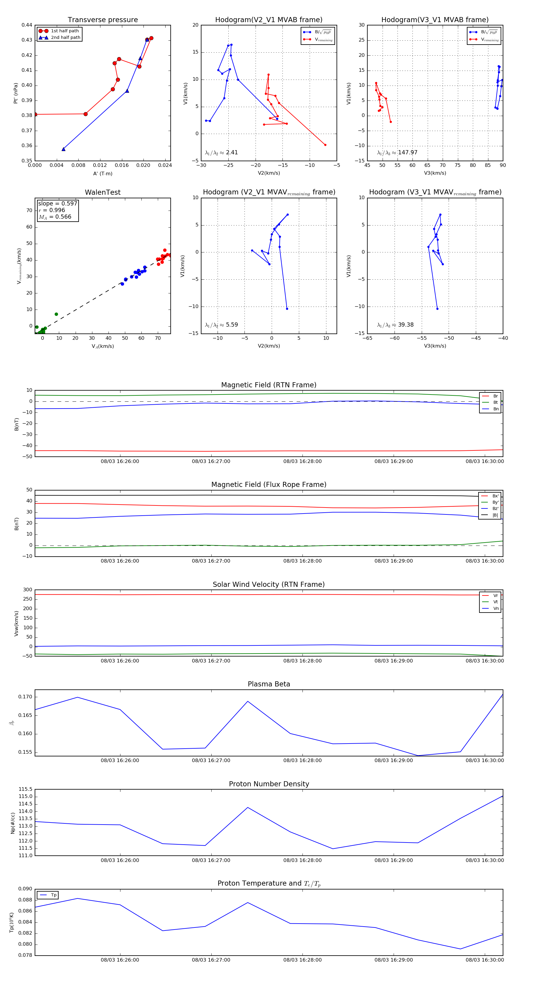
Flux Rope in 2021

Flux Rope Event 2021-08-03 16:25:04 ~ 2021-08-03 16:30:12 (309 seconds)


plot