HOME   LIST
‹–   –›

Flux Rope in 2021

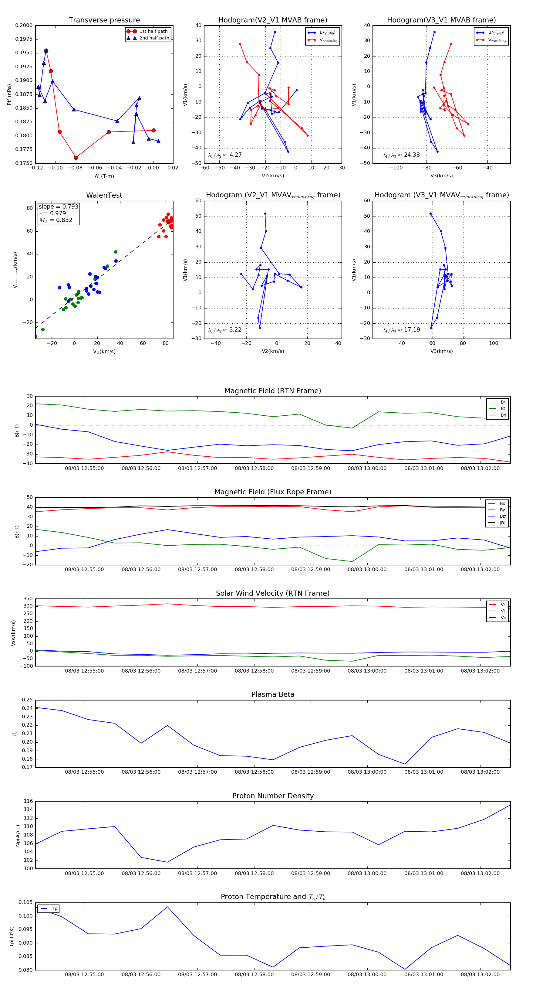
Flux Rope Event 2021-08-03 12:54:08 ~ 2021-08-03 13:02:32 (505 seconds)


plot