HOME   LIST
‹–   –›

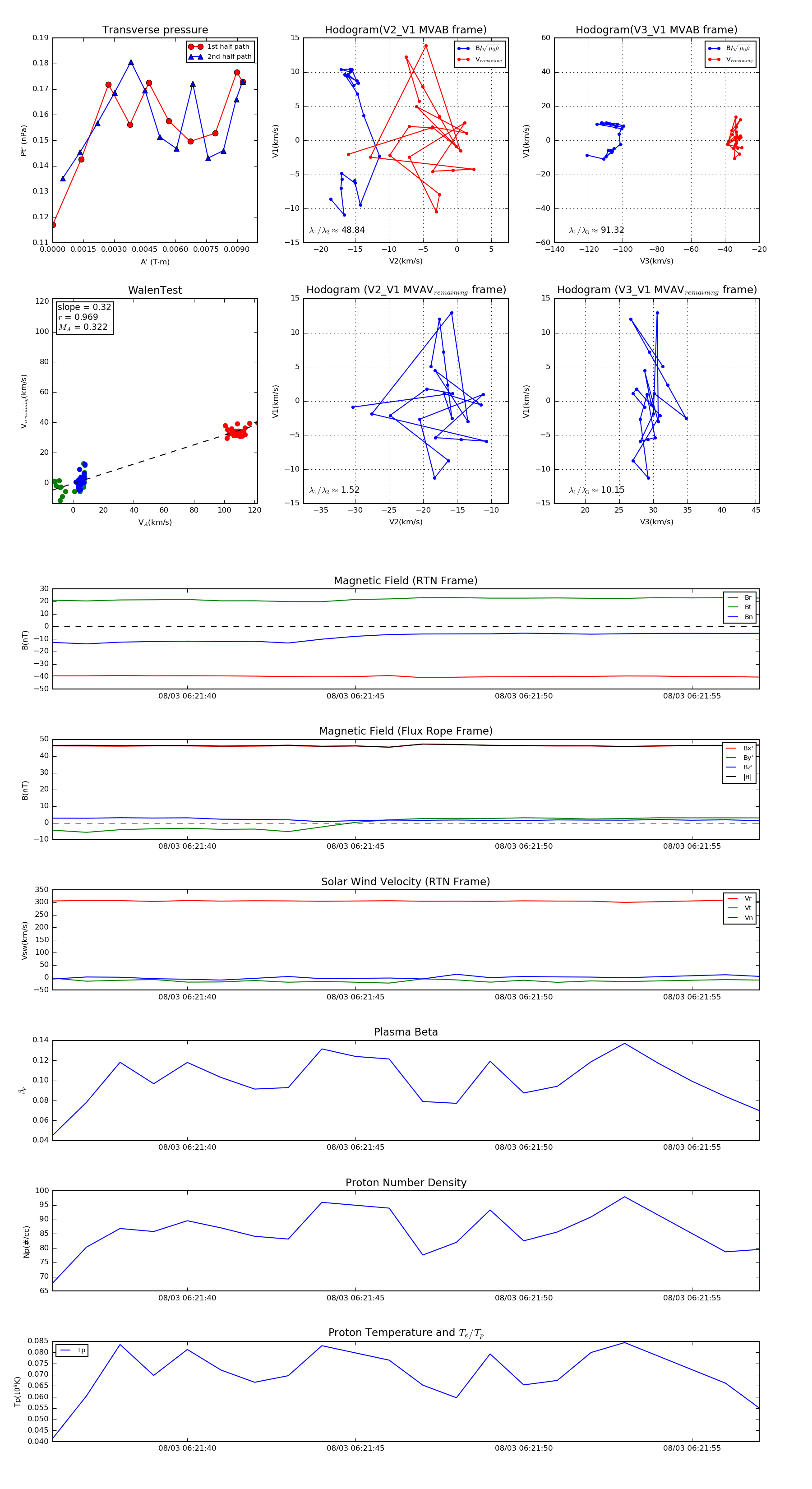
Flux Rope in 2021

Flux Rope Event 2021-08-03 06:21:36 ~ 2021-08-03 06:21:57 (22 seconds)


plot