HOME   LIST
‹–   –›

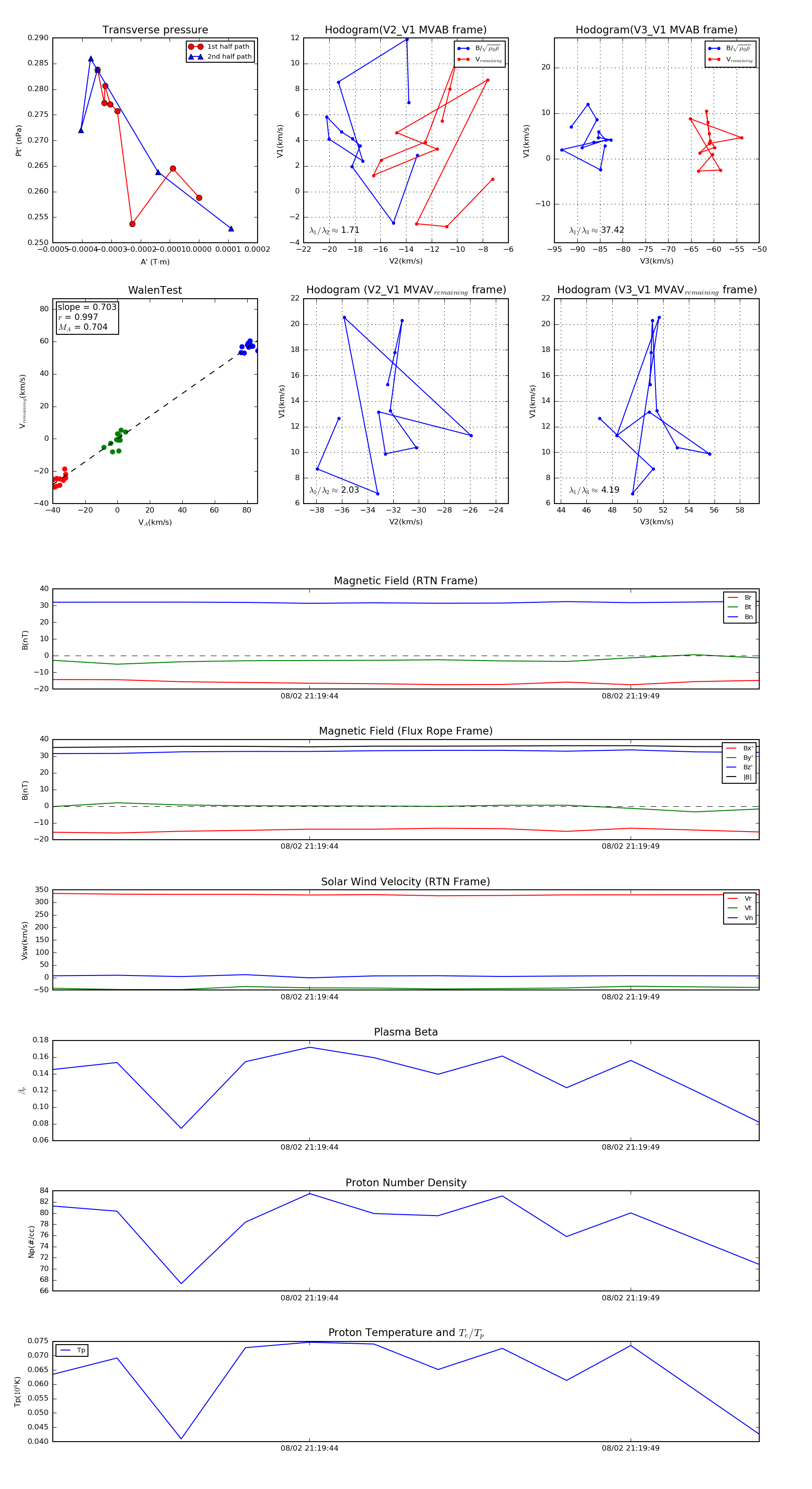
Flux Rope in 2021

Flux Rope Event 2021-08-02 21:19:40 ~ 2021-08-02 21:19:51 (12 seconds)


plot