HOME   LIST
‹–   –›

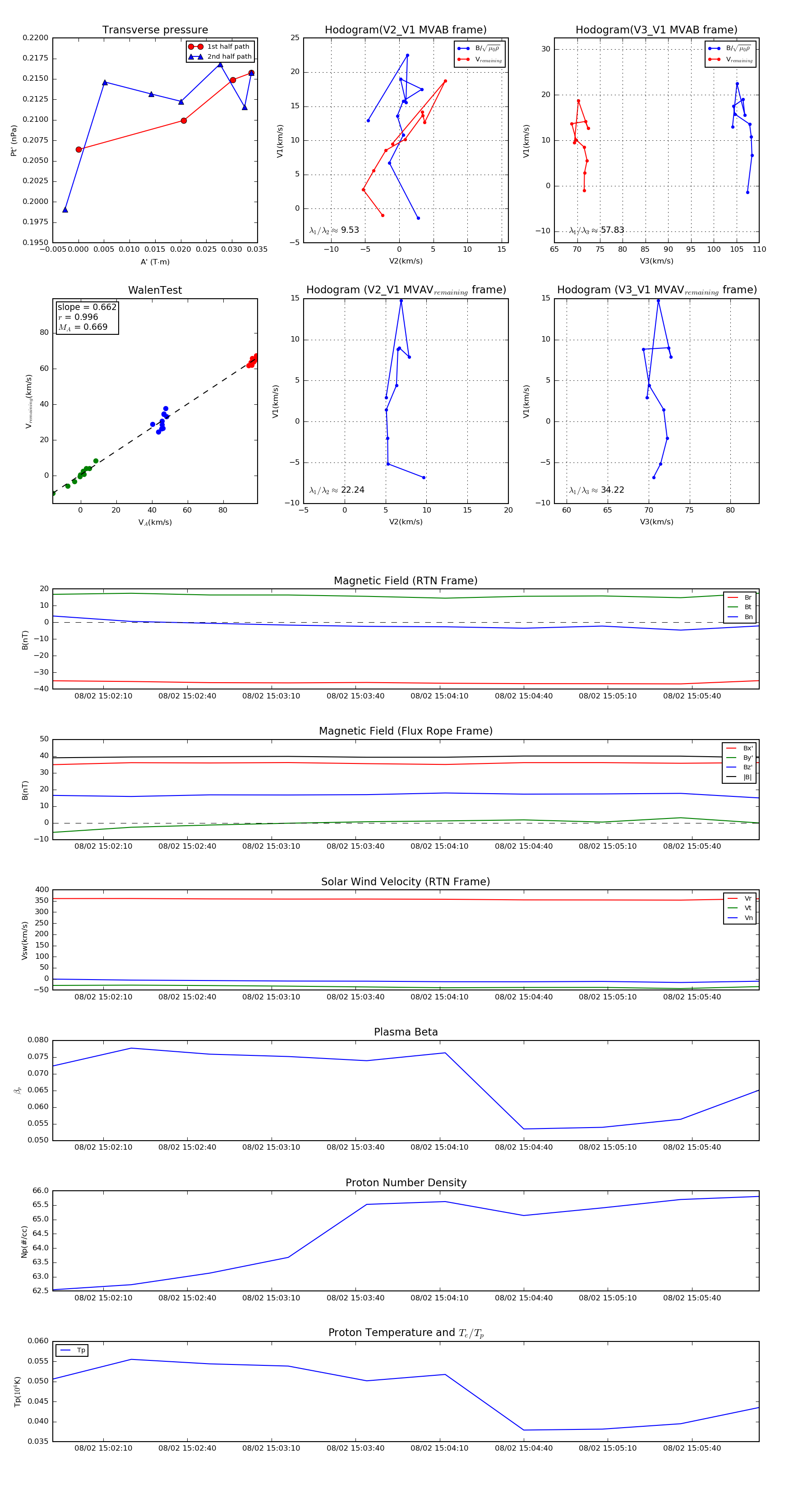
Flux Rope in 2021

Flux Rope Event 2021-08-02 15:01:52 ~ 2021-08-02 15:06:04 (253 seconds)


plot