HOME   LIST
‹–   –›

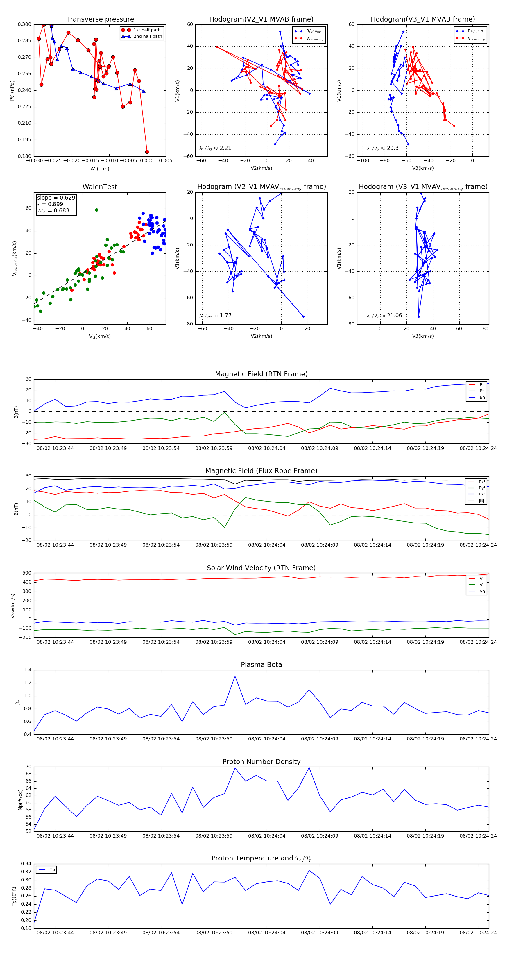
Flux Rope in 2021

Flux Rope Event 2021-08-02 10:23:42 ~ 2021-08-02 10:24:25 (44 seconds)


plot