HOME   LIST
‹–   –›

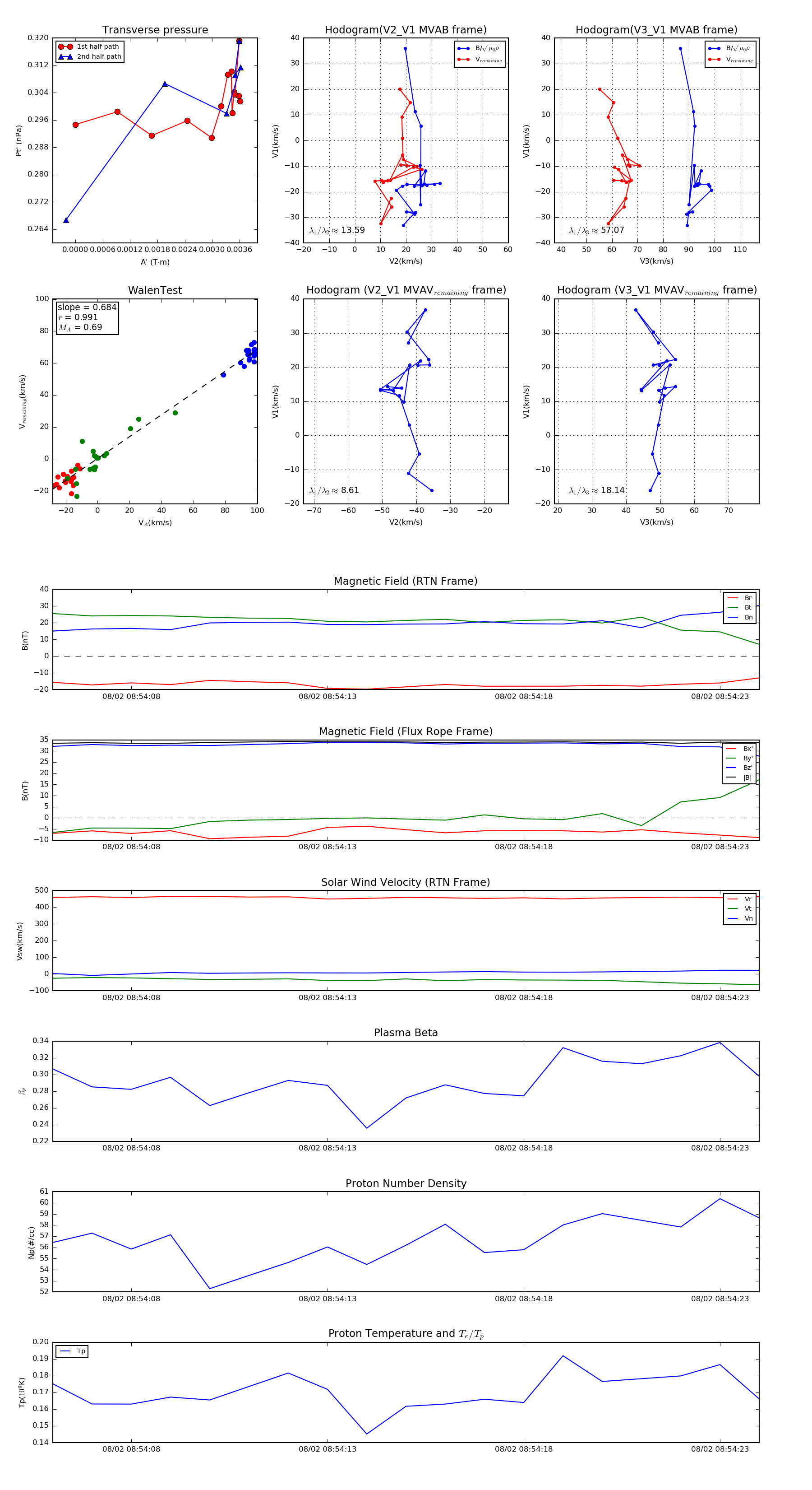
Flux Rope in 2021

Flux Rope Event 2021-08-02 08:54:06 ~ 2021-08-02 08:54:24 (19 seconds)


plot