HOME   LIST
‹–   –›

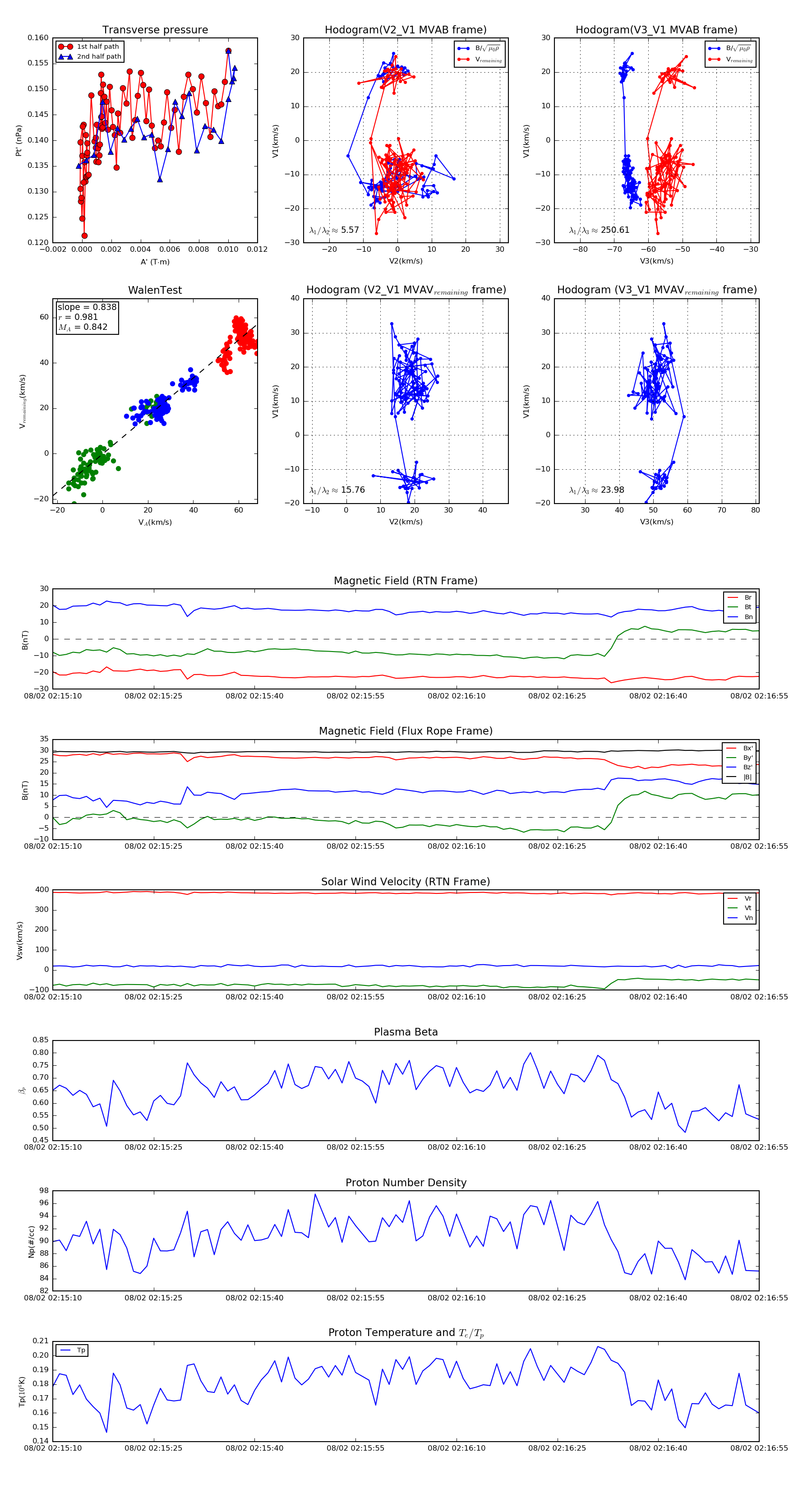
Flux Rope in 2021

Flux Rope Event 2021-08-02 02:15:10 ~ 2021-08-02 02:16:55 (106 seconds)


plot