HOME   LIST
‹–   –›

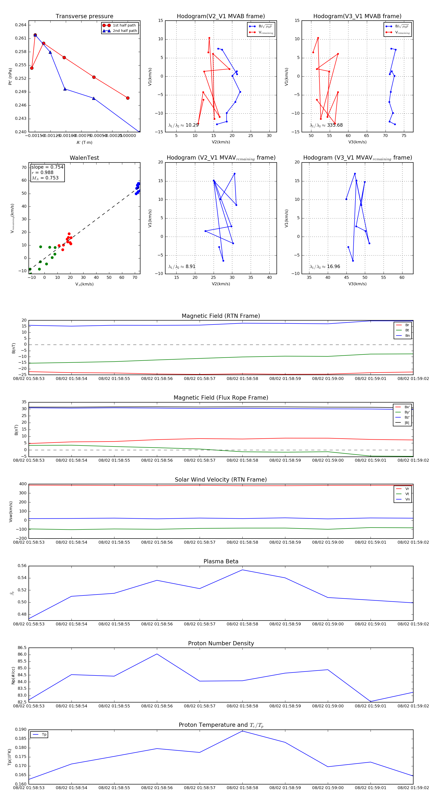
Flux Rope in 2021

Flux Rope Event 2021-08-02 01:58:53 ~ 2021-08-02 01:59:02 (10 seconds)


plot