HOME   LIST
‹–   –›

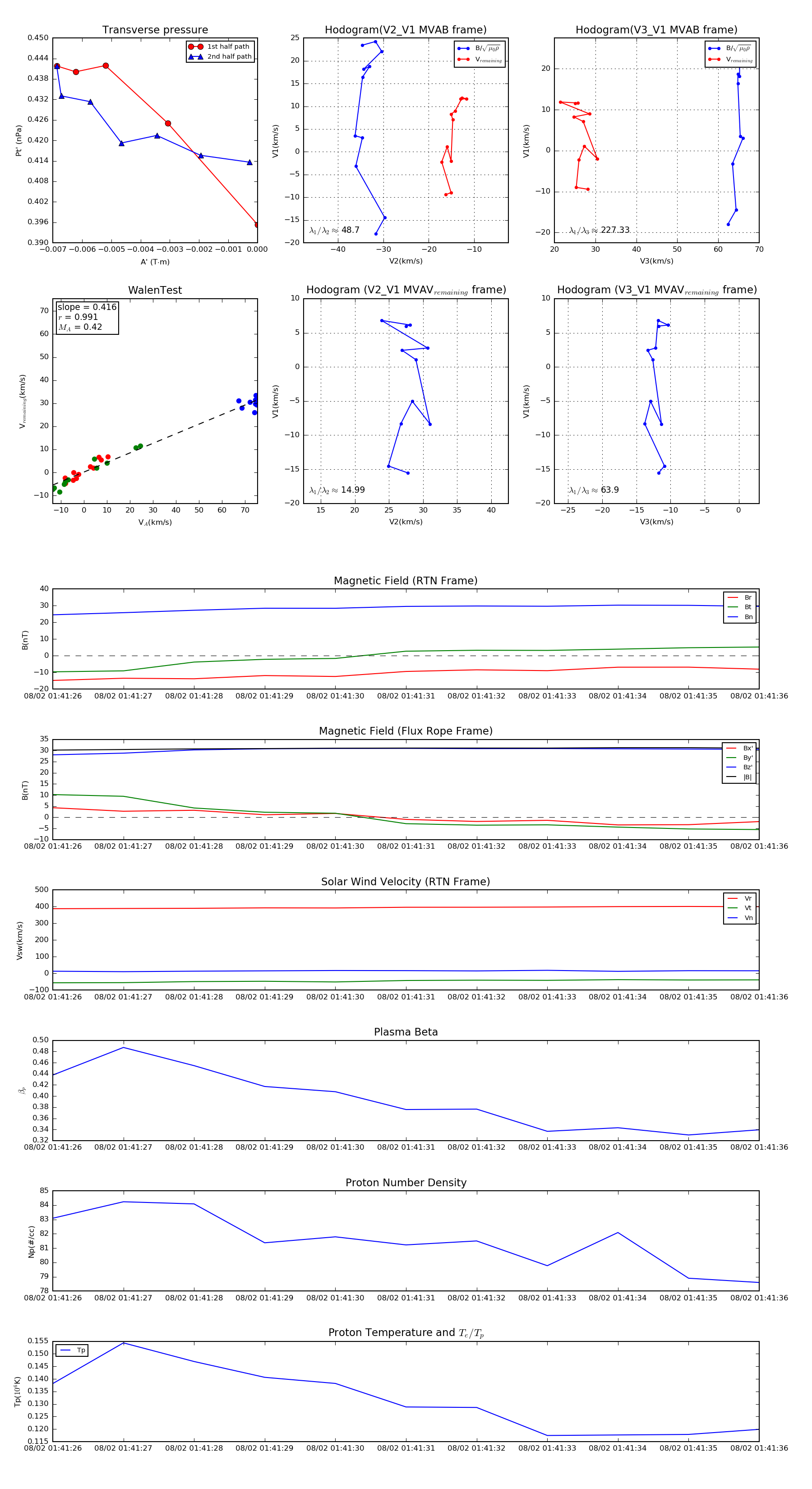
Flux Rope in 2021

Flux Rope Event 2021-08-02 01:41:26 ~ 2021-08-02 01:41:36 (11 seconds)


plot