HOME   LIST
‹–   –›

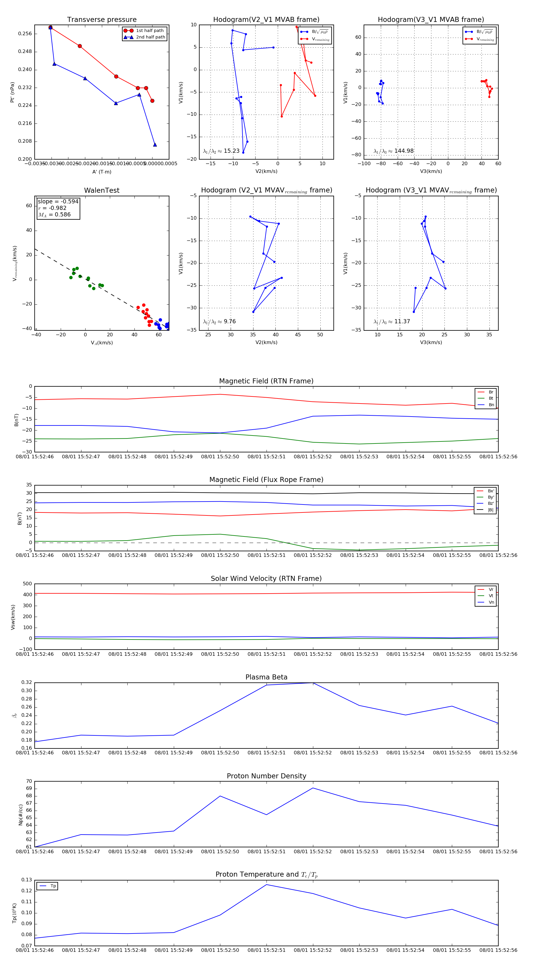
Flux Rope in 2021

Flux Rope Event 2021-08-01 15:52:46 ~ 2021-08-01 15:52:56 (11 seconds)


plot