HOME   LIST
‹–   –›

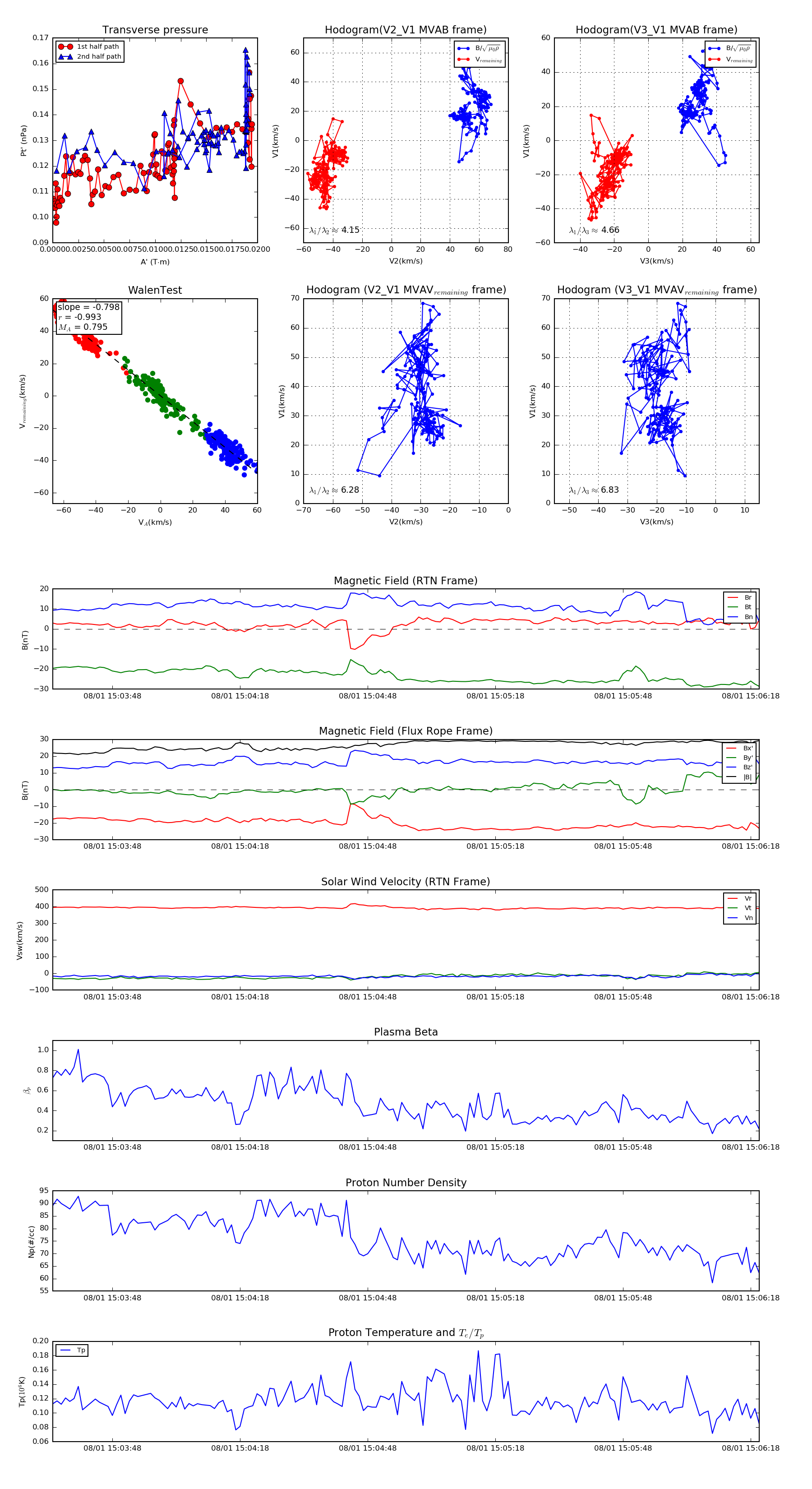
Flux Rope in 2021

Flux Rope Event 2021-08-01 15:03:34 ~ 2021-08-01 15:06:20 (167 seconds)


plot