HOME   LIST
‹–   –›

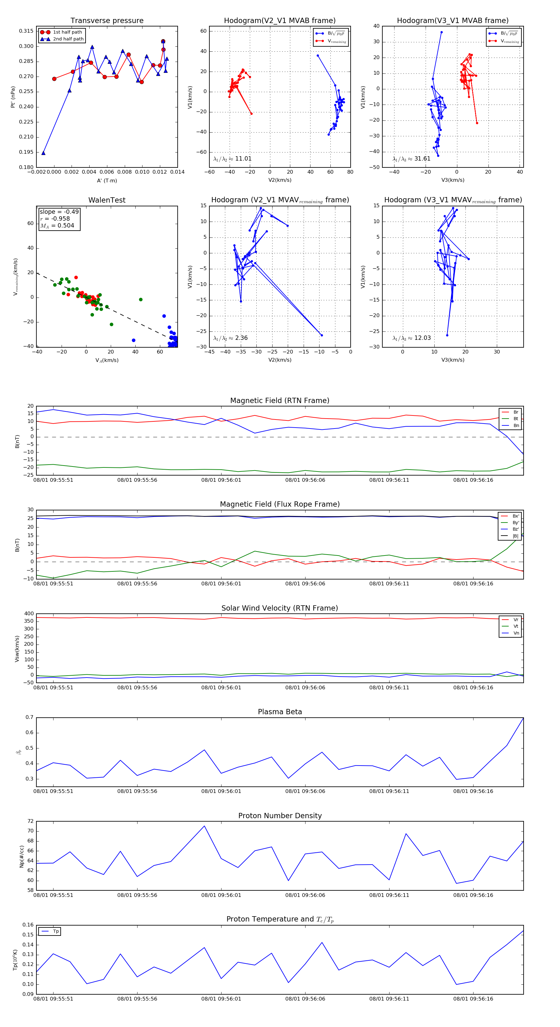
Flux Rope in 2021

Flux Rope Event 2021-08-01 09:55:50 ~ 2021-08-01 09:56:19 (30 seconds)


plot