HOME   LIST
‹–   –›

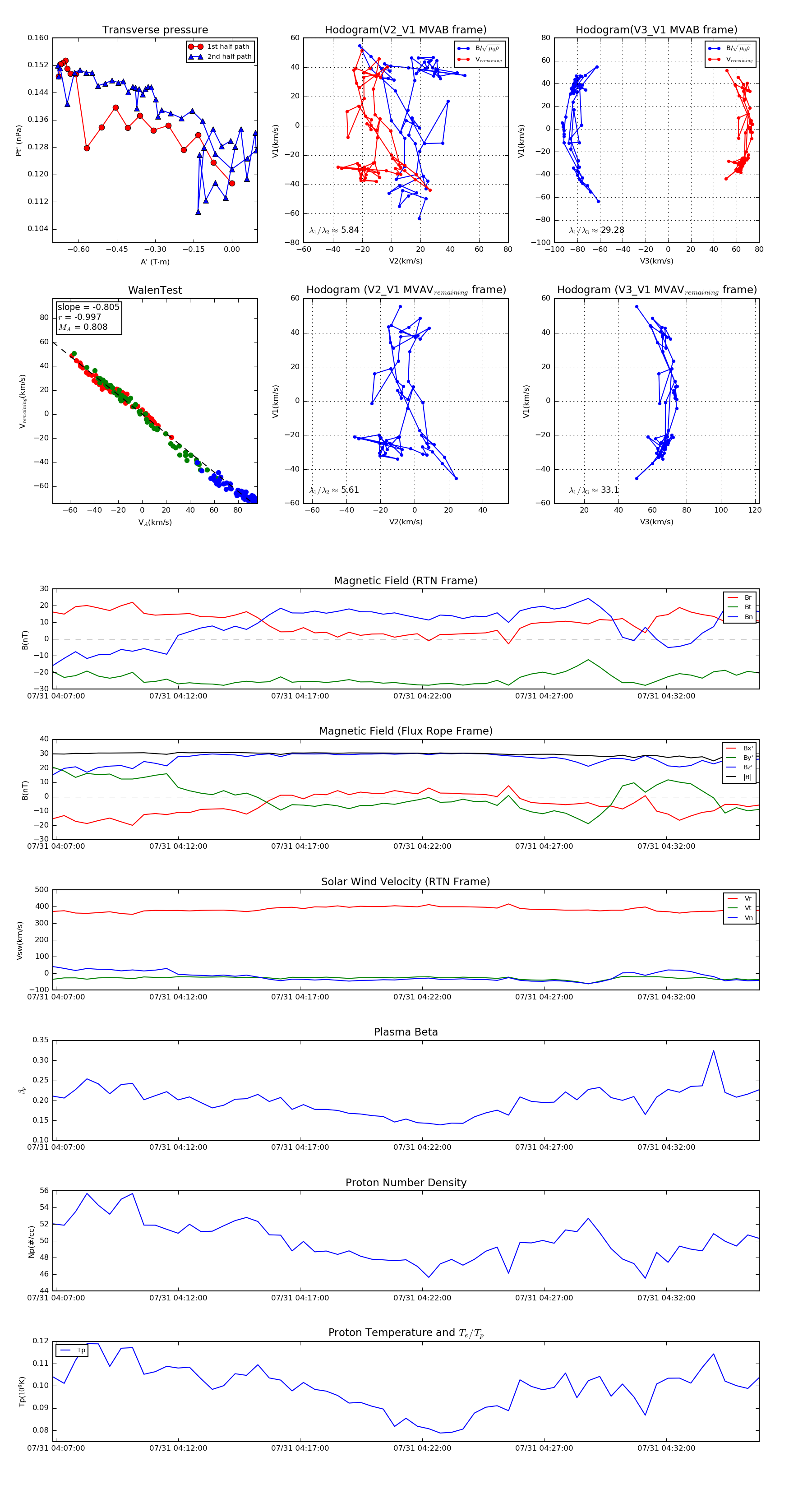
Flux Rope in 2021

Flux Rope Event 2021-07-31 04:06:52 ~ 2021-07-31 04:35:48 (1737 seconds)


plot