HOME   LIST
‹–   –›

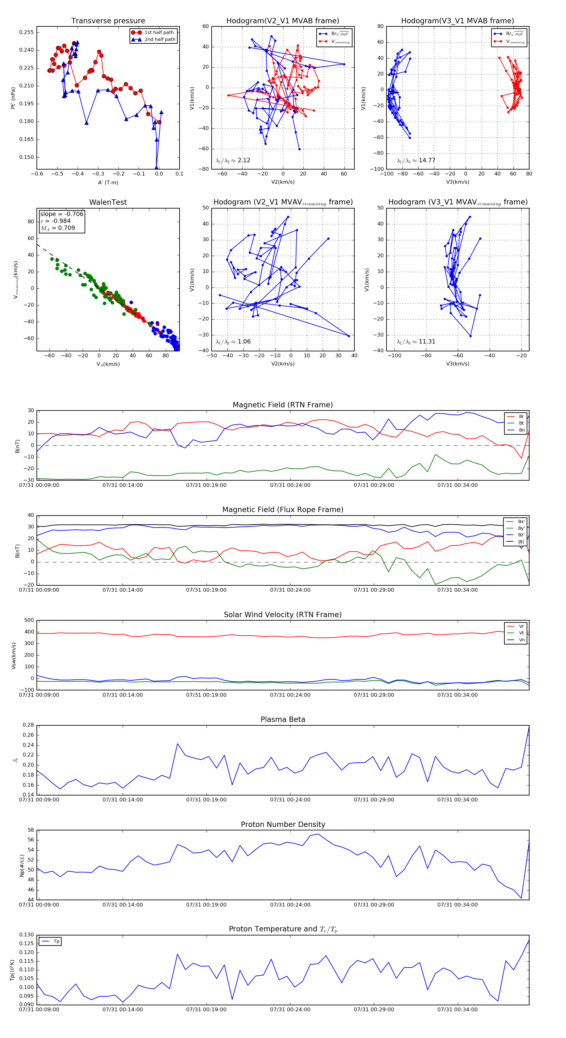
Flux Rope in 2021

Flux Rope Event 2021-07-31 00:08:52 ~ 2021-07-31 00:38:16 (1765 seconds)


plot