HOME   LIST
‹–   –›

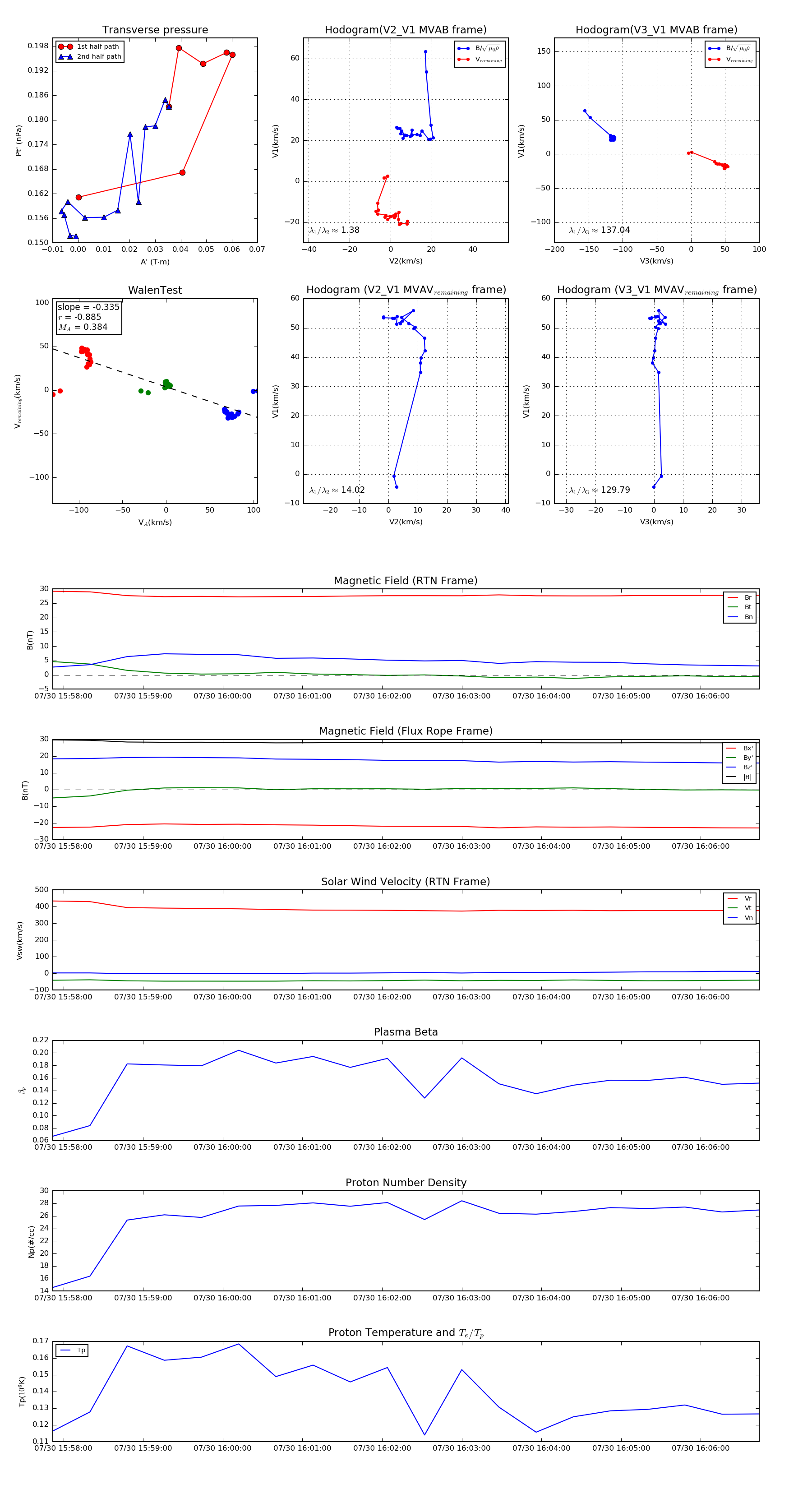
Flux Rope in 2021

Flux Rope Event 2021-07-30 15:57:52 ~ 2021-07-30 16:06:44 (533 seconds)


plot