HOME   LIST
‹–   –›

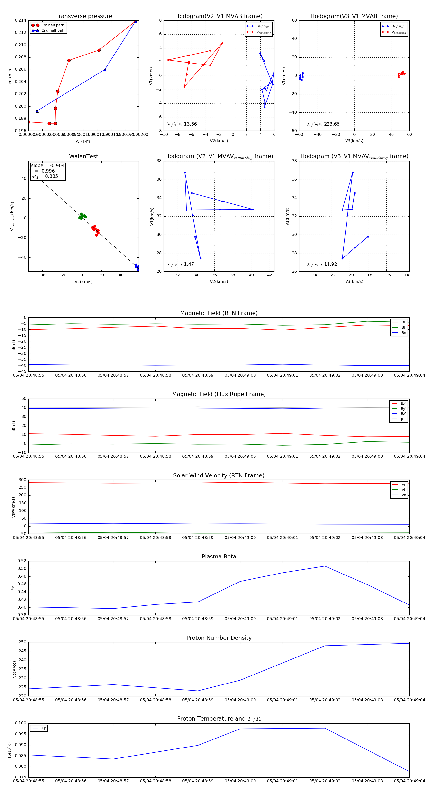
Flux Rope in 2021

Flux Rope Event 2021-05-04 20:48:55 ~ 2021-05-04 20:49:04 (10 seconds)


plot