HOME   LIST
‹–   –›

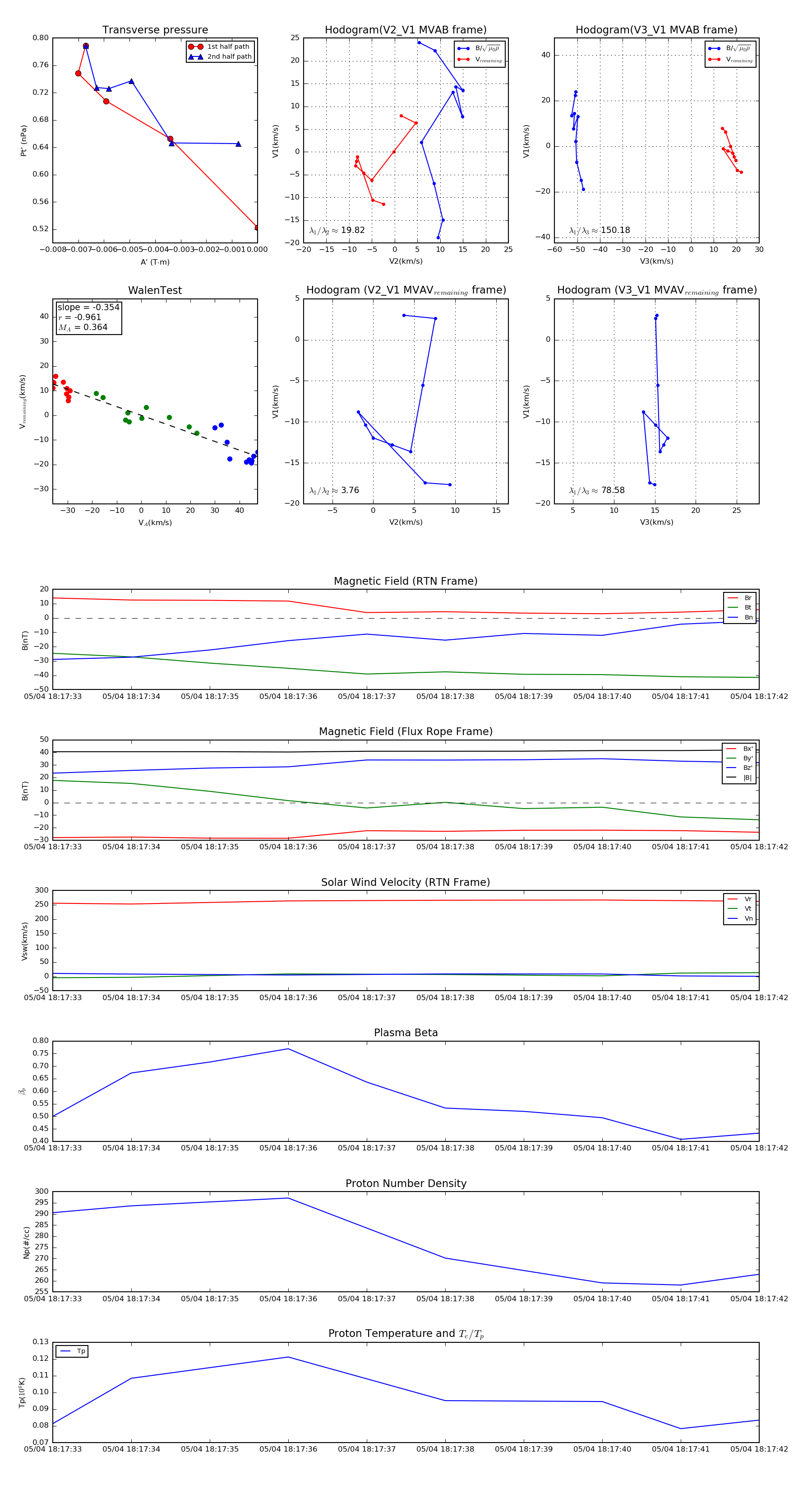
Flux Rope in 2021

Flux Rope Event 2021-05-04 18:17:33 ~ 2021-05-04 18:17:42 (10 seconds)


plot