HOME   LIST
‹–   –›

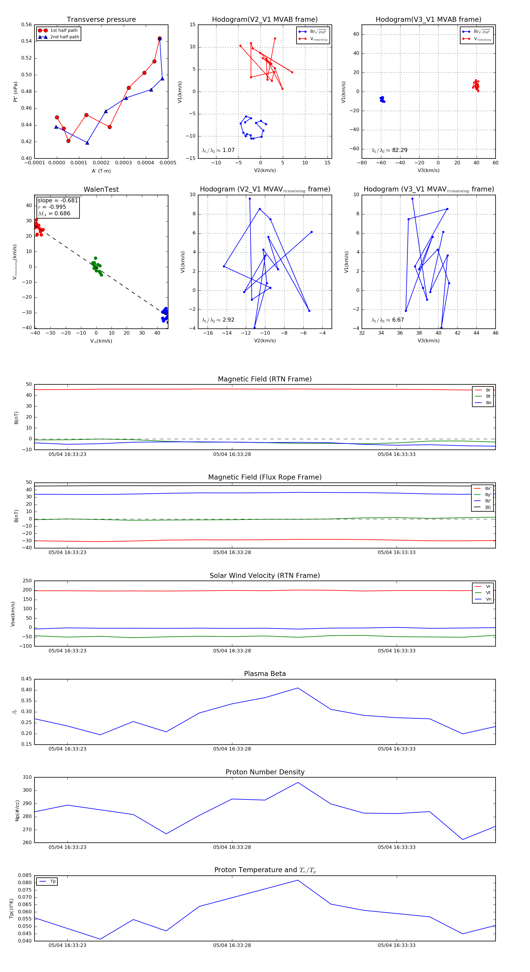
Flux Rope in 2021

Flux Rope Event 2021-05-04 16:33:22 ~ 2021-05-04 16:33:36 (15 seconds)


plot