HOME   LIST
‹–   –›

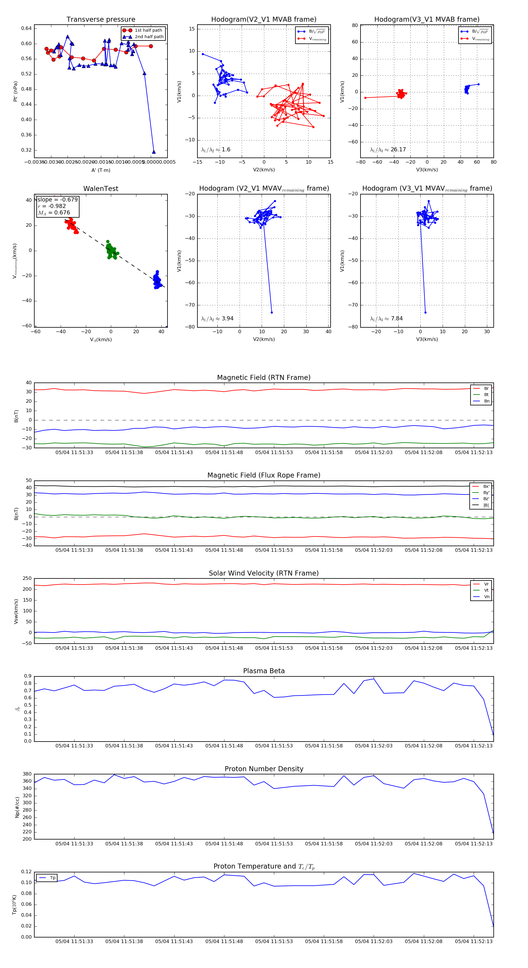
Flux Rope in 2021

Flux Rope Event 2021-05-04 11:51:29 ~ 2021-05-04 11:52:15 (47 seconds)


plot