HOME   LIST
‹–   –›

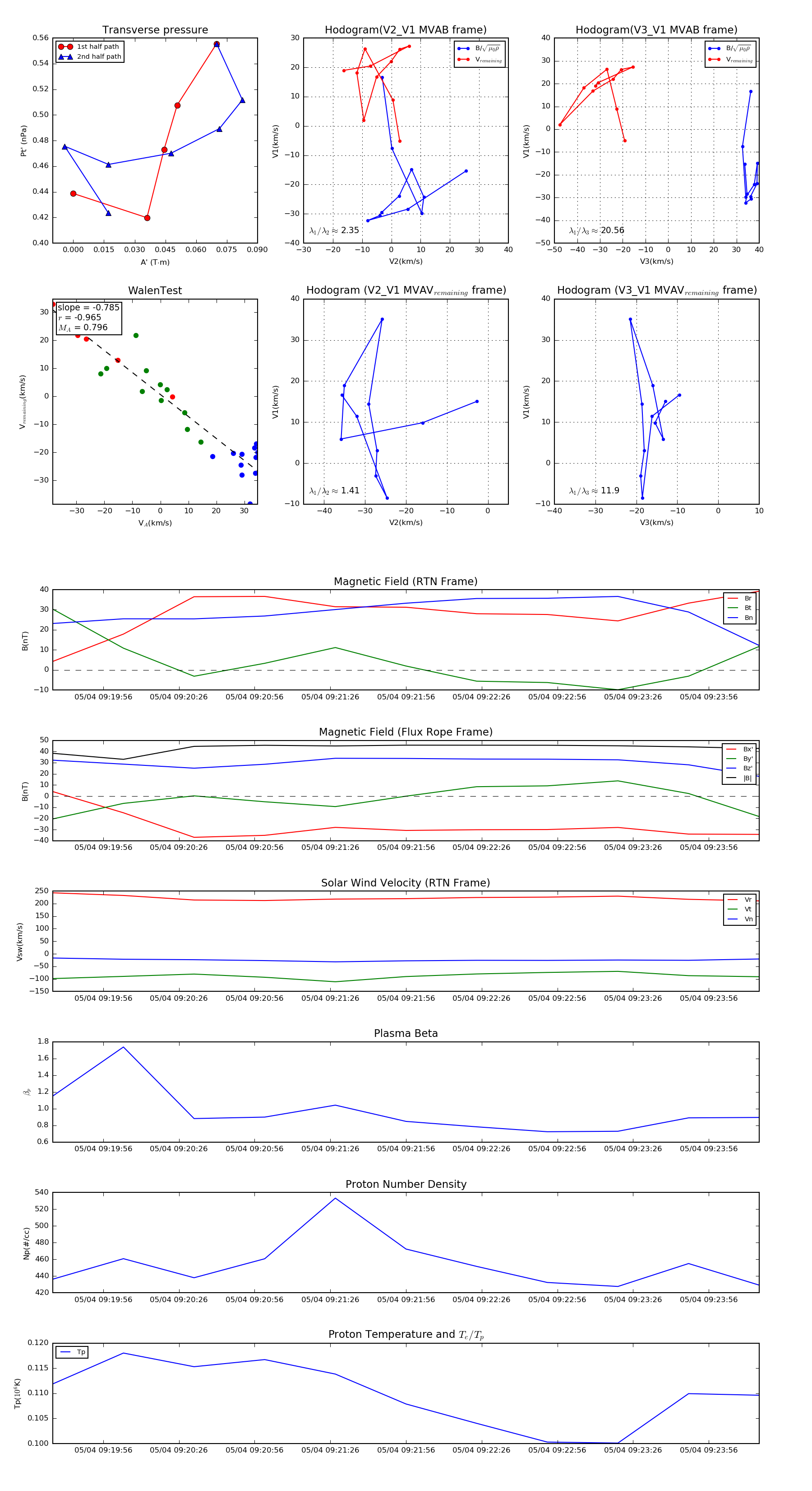
Flux Rope in 2021

Flux Rope Event 2021-05-04 09:19:36 ~ 2021-05-04 09:24:16 (281 seconds)


plot