HOME   LIST
‹–   –›

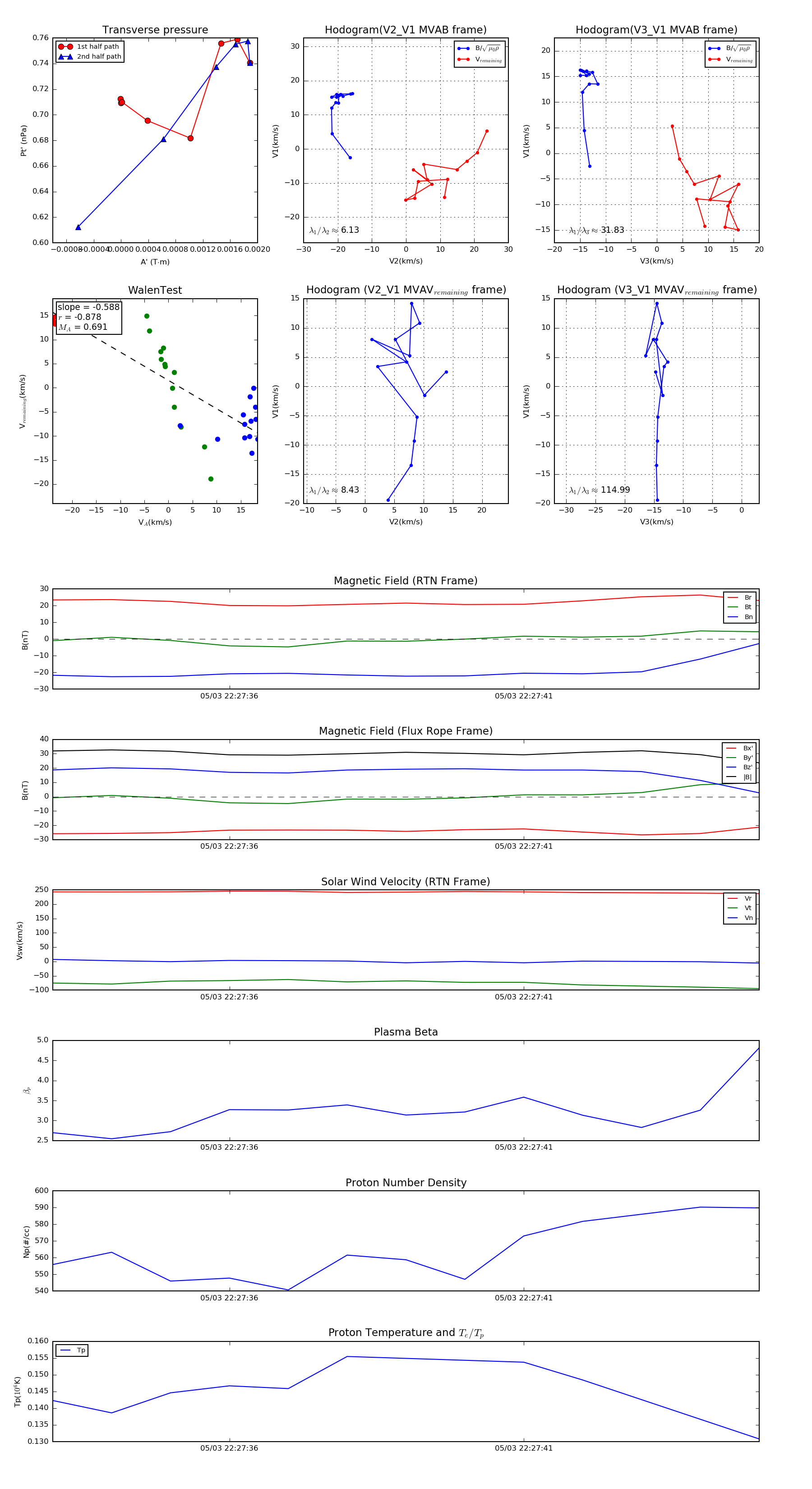
Flux Rope in 2021

Flux Rope Event 2021-05-03 22:27:33 ~ 2021-05-03 22:27:45 (13 seconds)


plot