HOME   LIST
‹–   –›

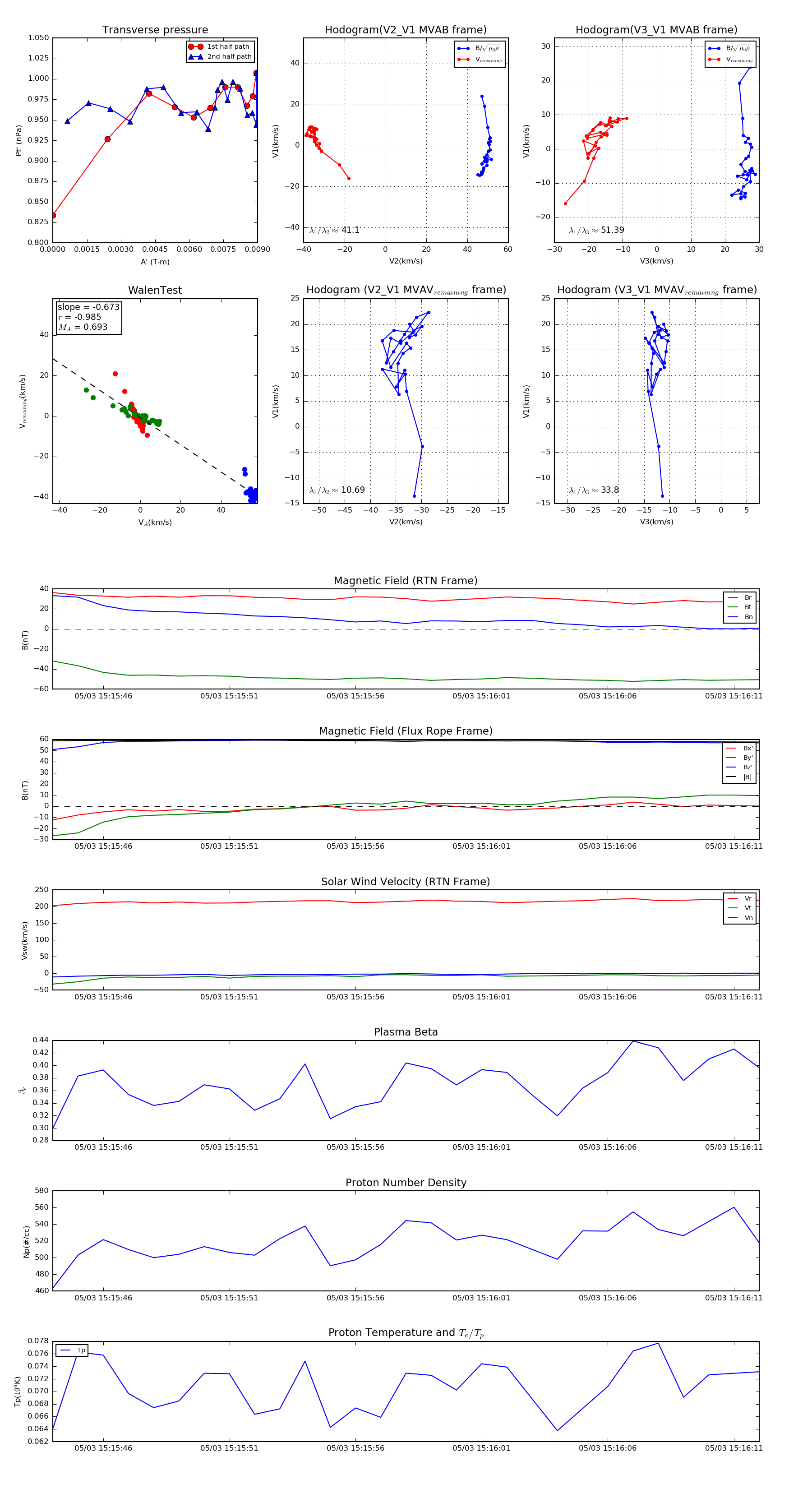
Flux Rope in 2021

Flux Rope Event 2021-05-03 15:15:44 ~ 2021-05-03 15:16:12 (29 seconds)


plot