HOME   LIST
‹–   –›

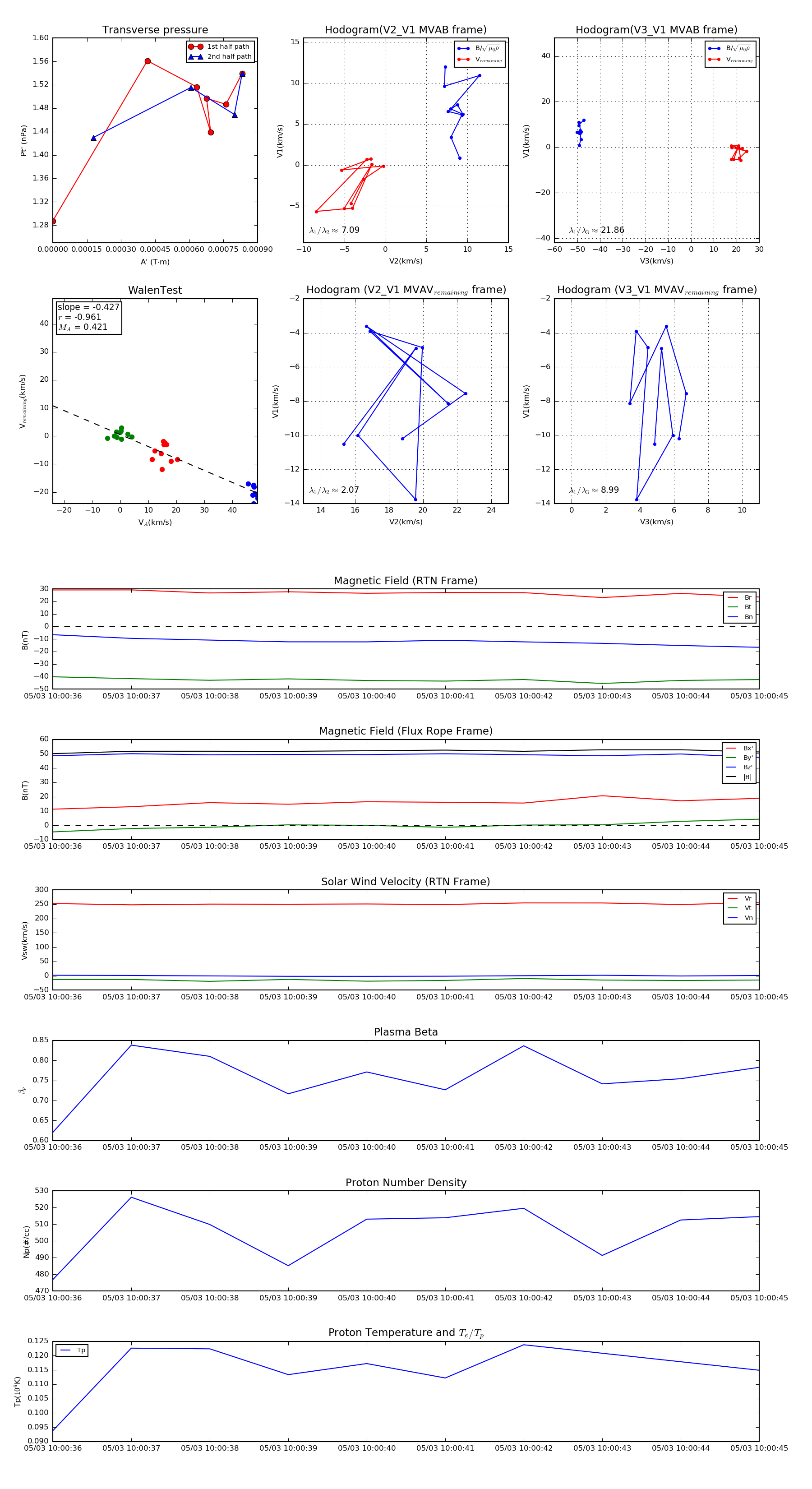
Flux Rope in 2021

Flux Rope Event 2021-05-03 10:00:36 ~ 2021-05-03 10:00:45 (10 seconds)


plot