HOME   LIST
‹–   –›

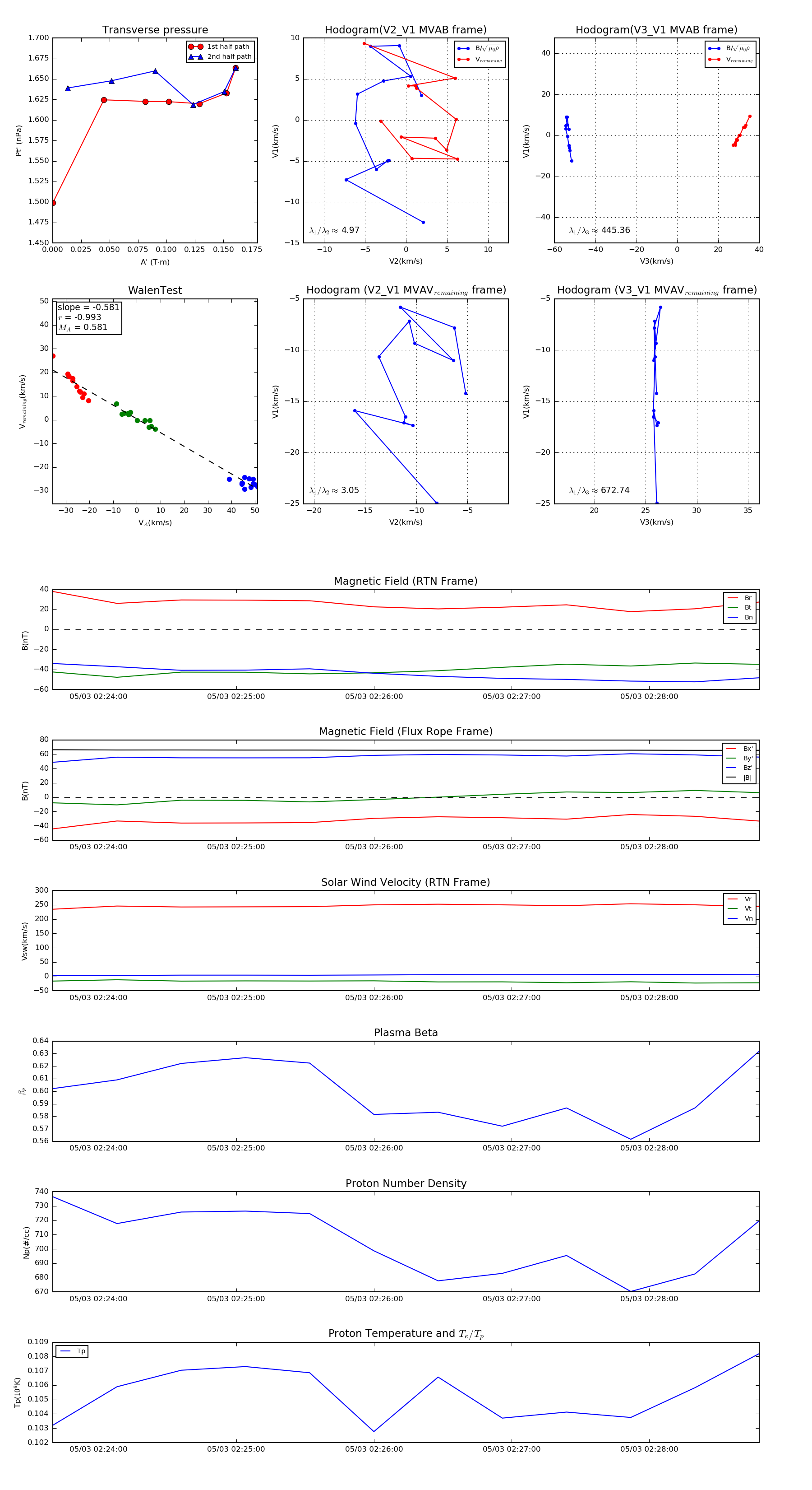
Flux Rope in 2021

Flux Rope Event 2021-05-03 02:23:40 ~ 2021-05-03 02:28:48 (309 seconds)


plot