HOME   LIST
‹–   –›

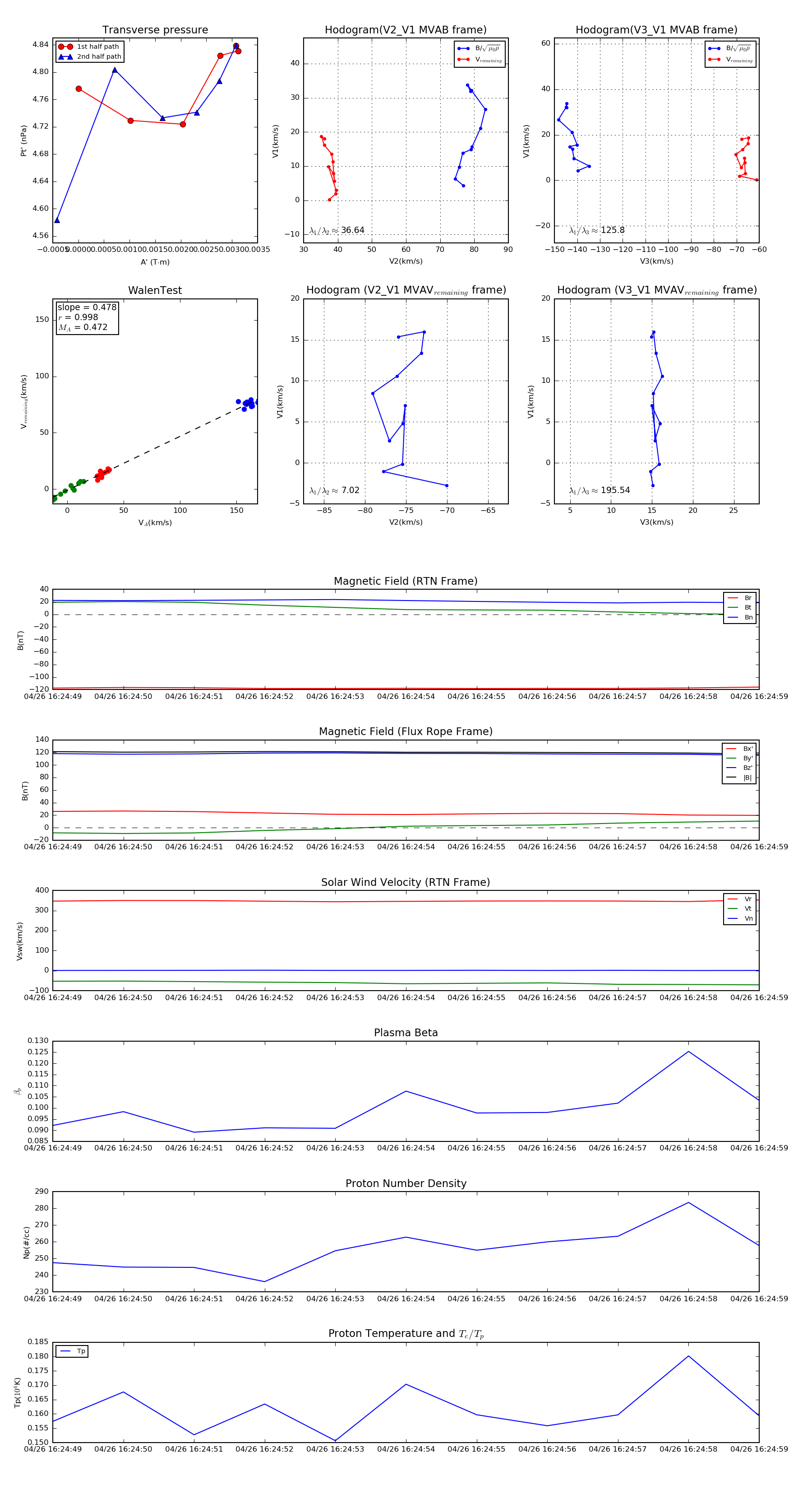
Flux Rope in 2021

Flux Rope Event 2021-04-26 16:24:49 ~ 2021-04-26 16:24:59 (11 seconds)


plot