HOME   LIST
‹–   –›

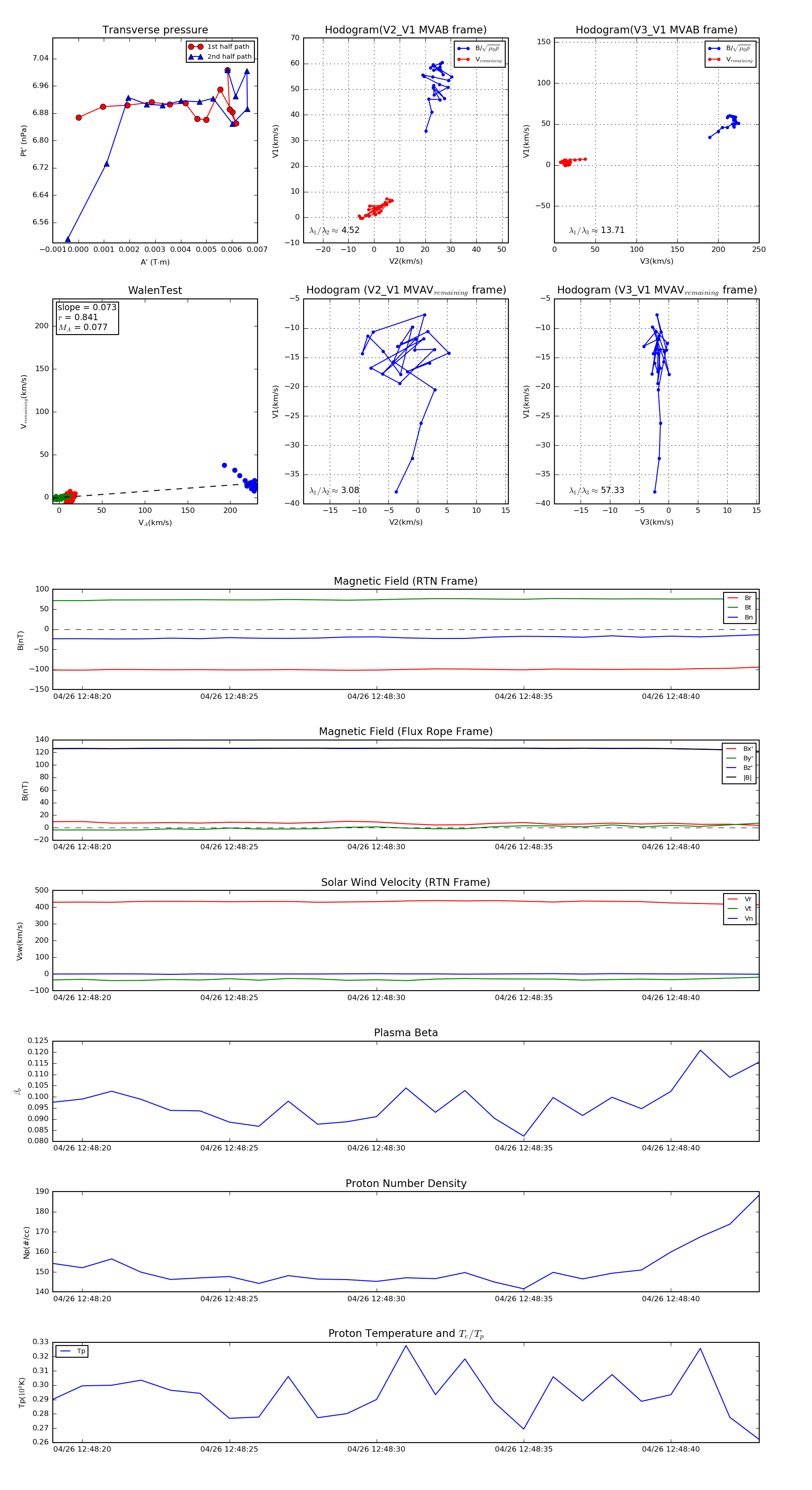
Flux Rope in 2021

Flux Rope Event 2021-04-26 12:48:19 ~ 2021-04-26 12:48:43 (25 seconds)


plot