HOME   LIST
‹–   –›

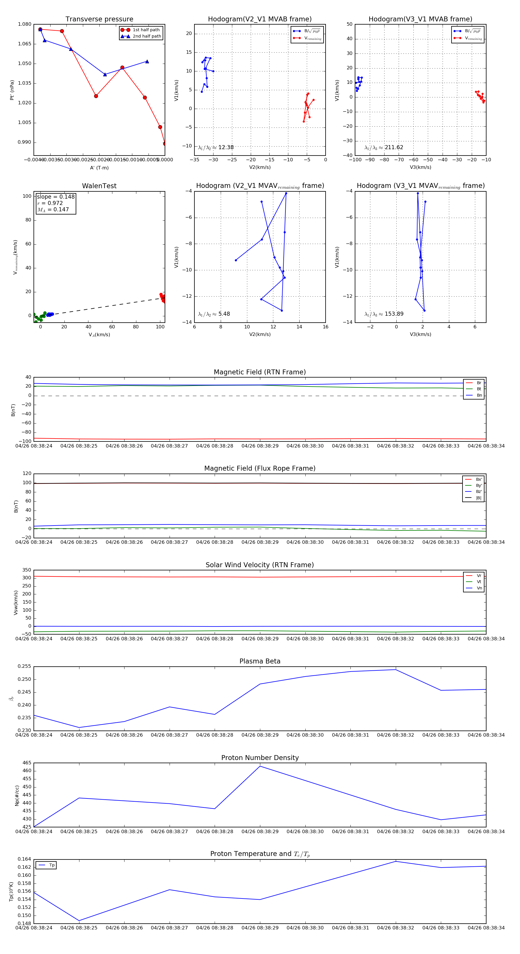
Flux Rope in 2021

Flux Rope Event 2021-04-26 08:38:24 ~ 2021-04-26 08:38:34 (11 seconds)


plot