HOME   LIST
‹–   –›

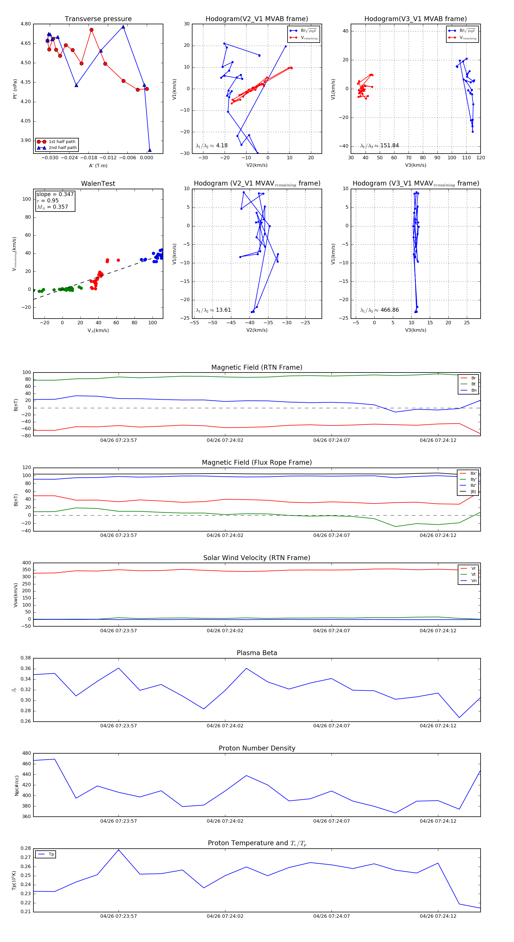
Flux Rope in 2021

Flux Rope Event 2021-04-26 07:23:53 ~ 2021-04-26 07:24:14 (22 seconds)


plot