HOME   LIST
‹–   –›

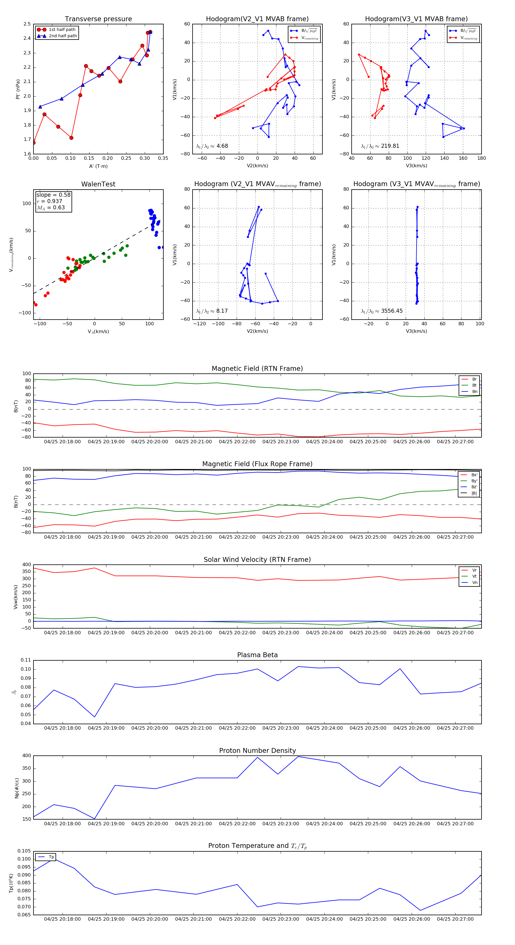
Flux Rope in 2021

Flux Rope Event 2021-04-25 20:17:20 ~ 2021-04-25 20:27:36 (617 seconds)


plot