HOME   LIST
‹–   –›

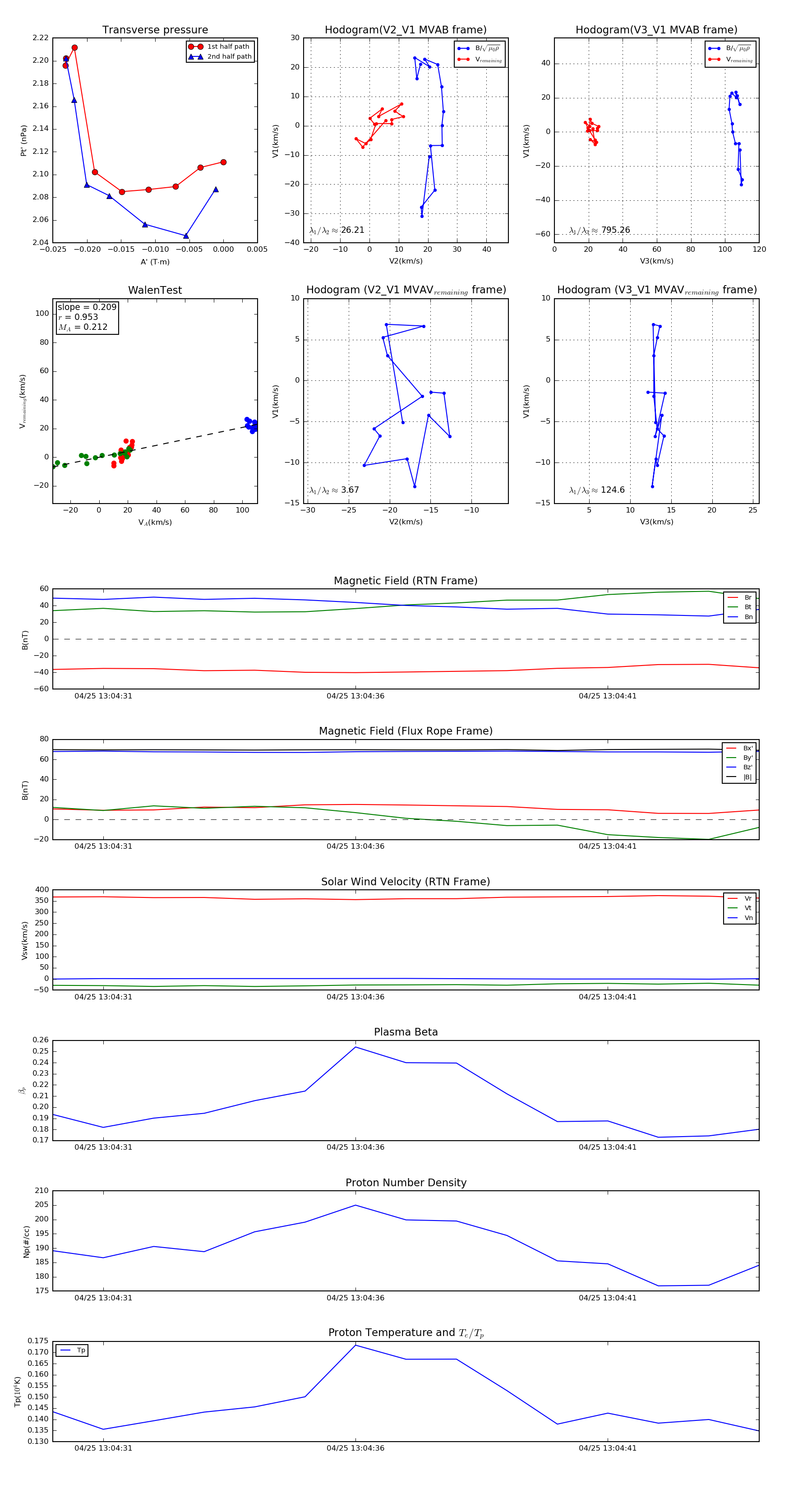
Flux Rope in 2021

Flux Rope Event 2021-04-25 13:04:30 ~ 2021-04-25 13:04:44 (15 seconds)


plot