HOME   LIST
‹–   –›

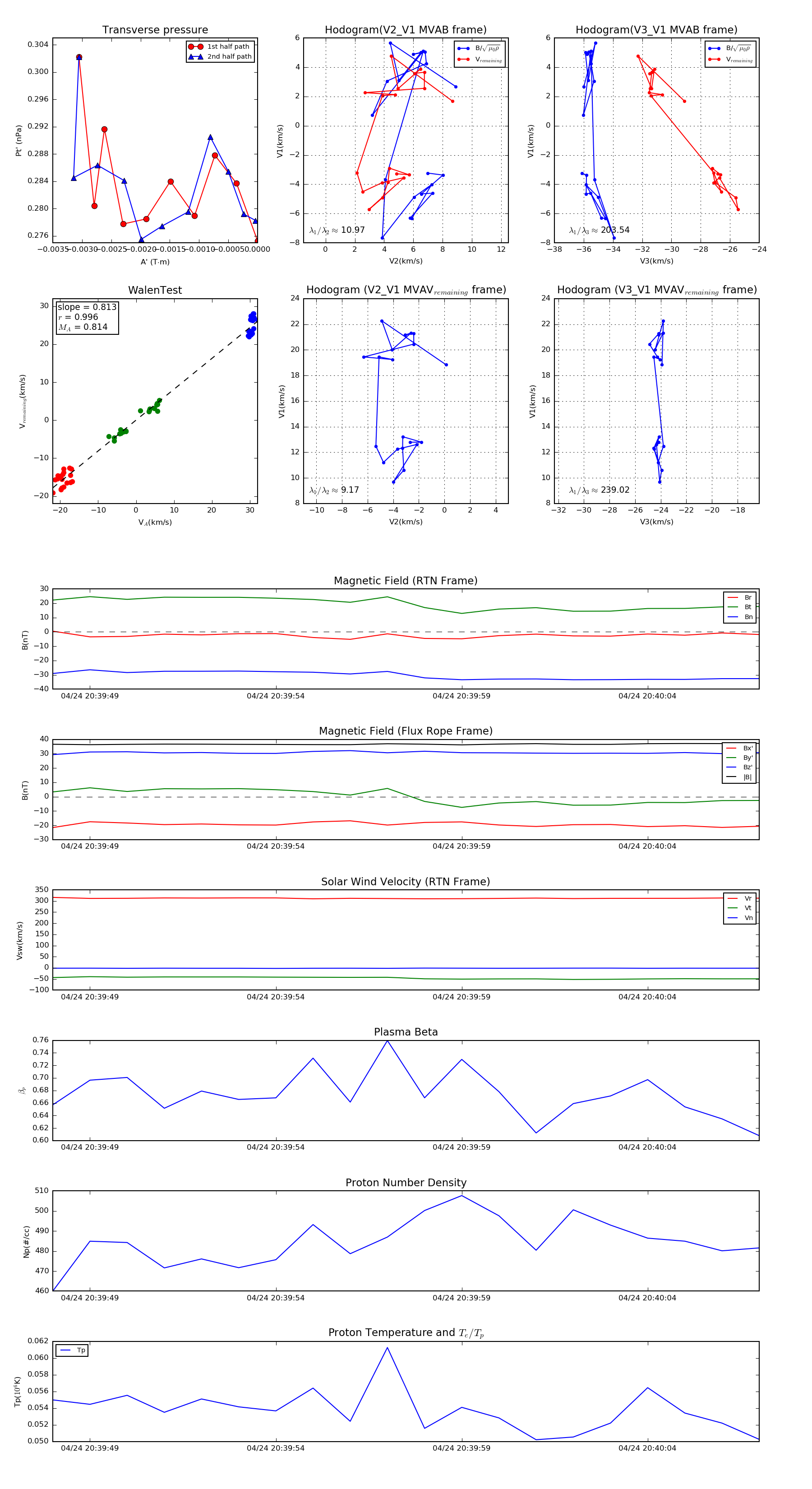
Flux Rope in 2021

Flux Rope Event 2021-04-24 20:39:48 ~ 2021-04-24 20:40:07 (20 seconds)


plot