HOME   LIST
‹–   –›

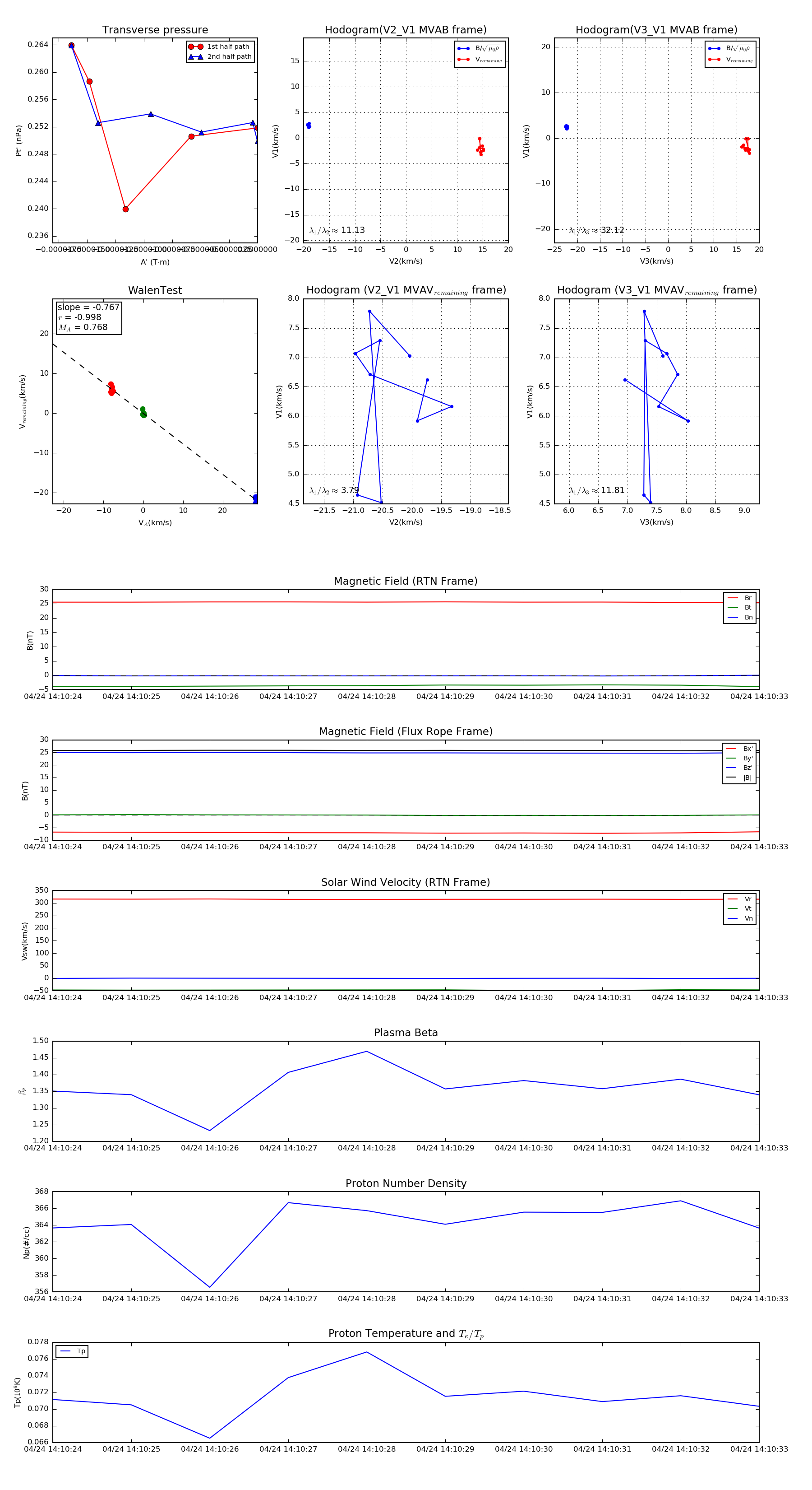
Flux Rope in 2021

Flux Rope Event 2021-04-24 14:10:24 ~ 2021-04-24 14:10:33 (10 seconds)


plot