HOME   LIST
‹–   –›

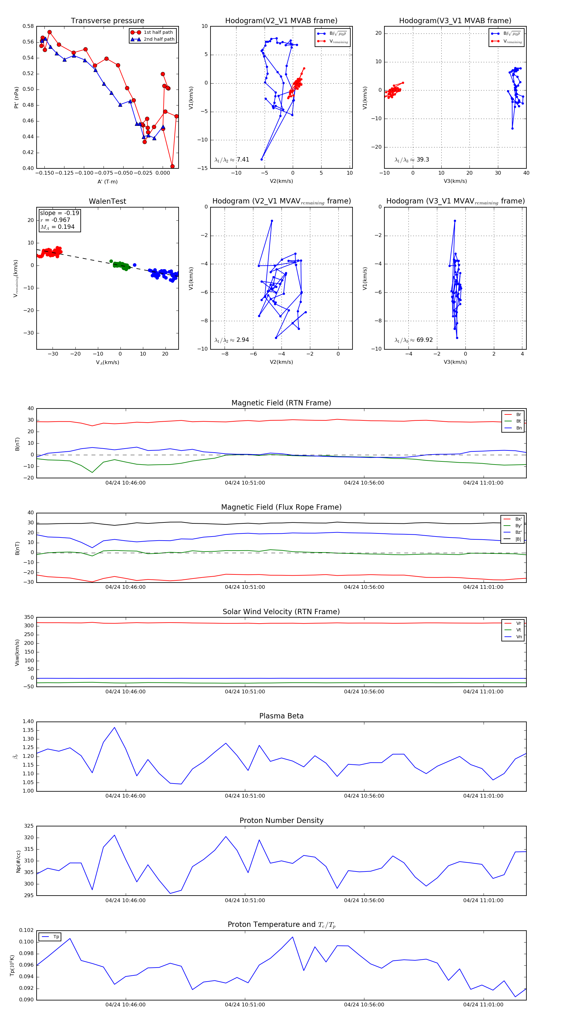
Flux Rope in 2021

Flux Rope Event 2021-04-24 10:42:16 ~ 2021-04-24 11:02:48 (1233 seconds)


plot