HOME   LIST
‹–   –›

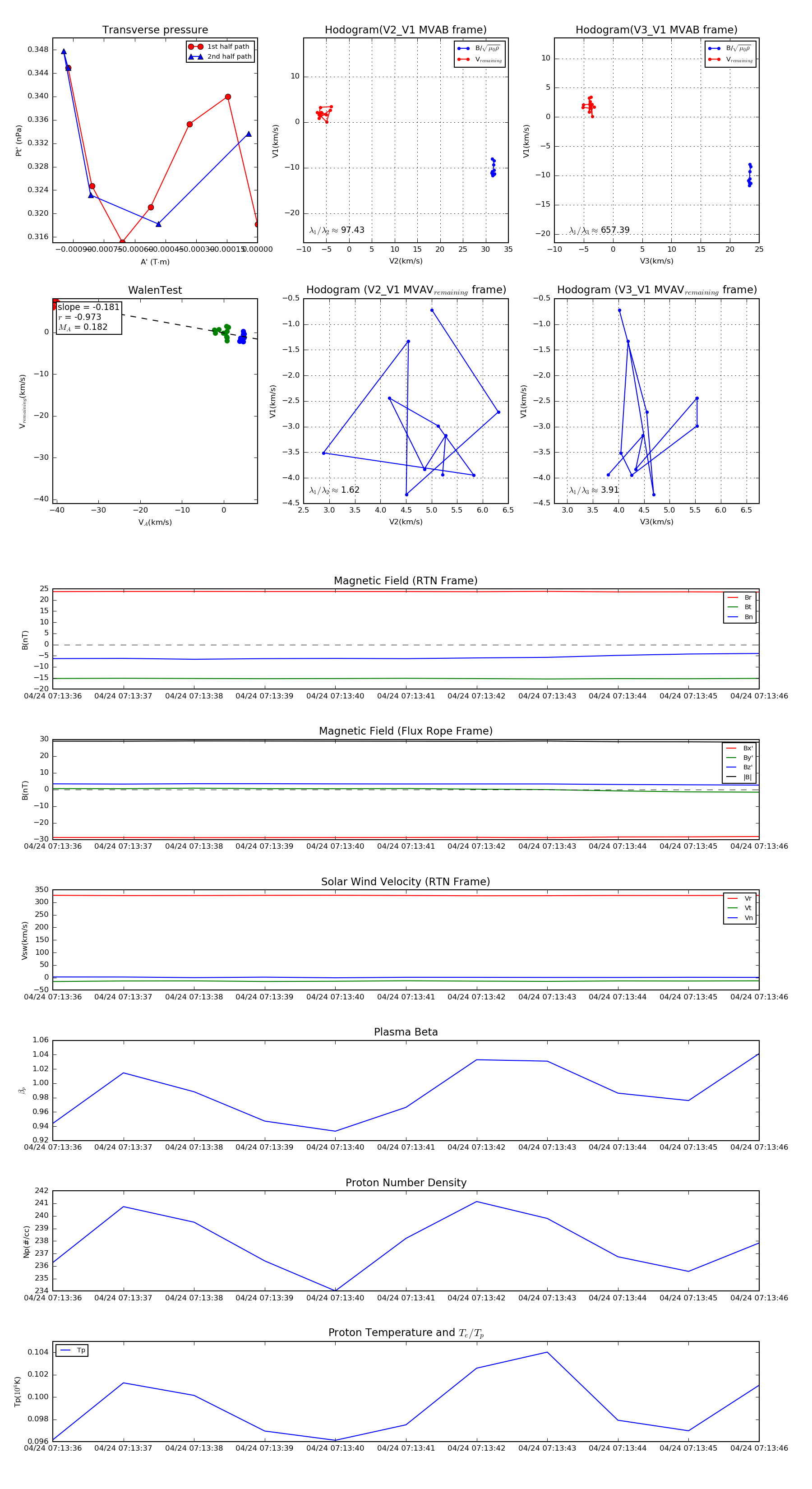
Flux Rope in 2021

Flux Rope Event 2021-04-24 07:13:36 ~ 2021-04-24 07:13:46 (11 seconds)


plot