HOME   LIST
‹–   –›

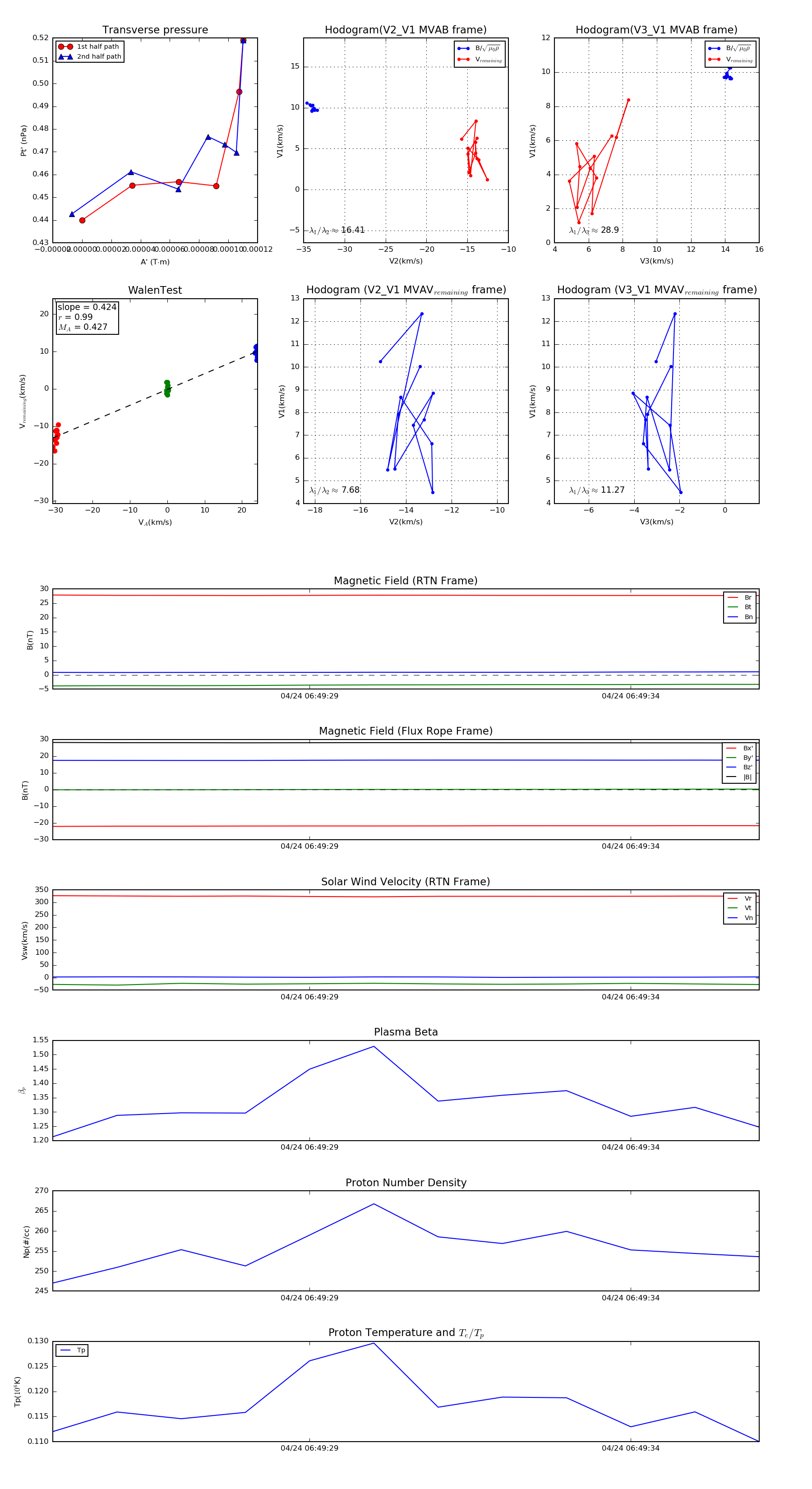
Flux Rope in 2021

Flux Rope Event 2021-04-24 06:49:25 ~ 2021-04-24 06:49:36 (12 seconds)


plot