HOME   LIST
‹–   –›

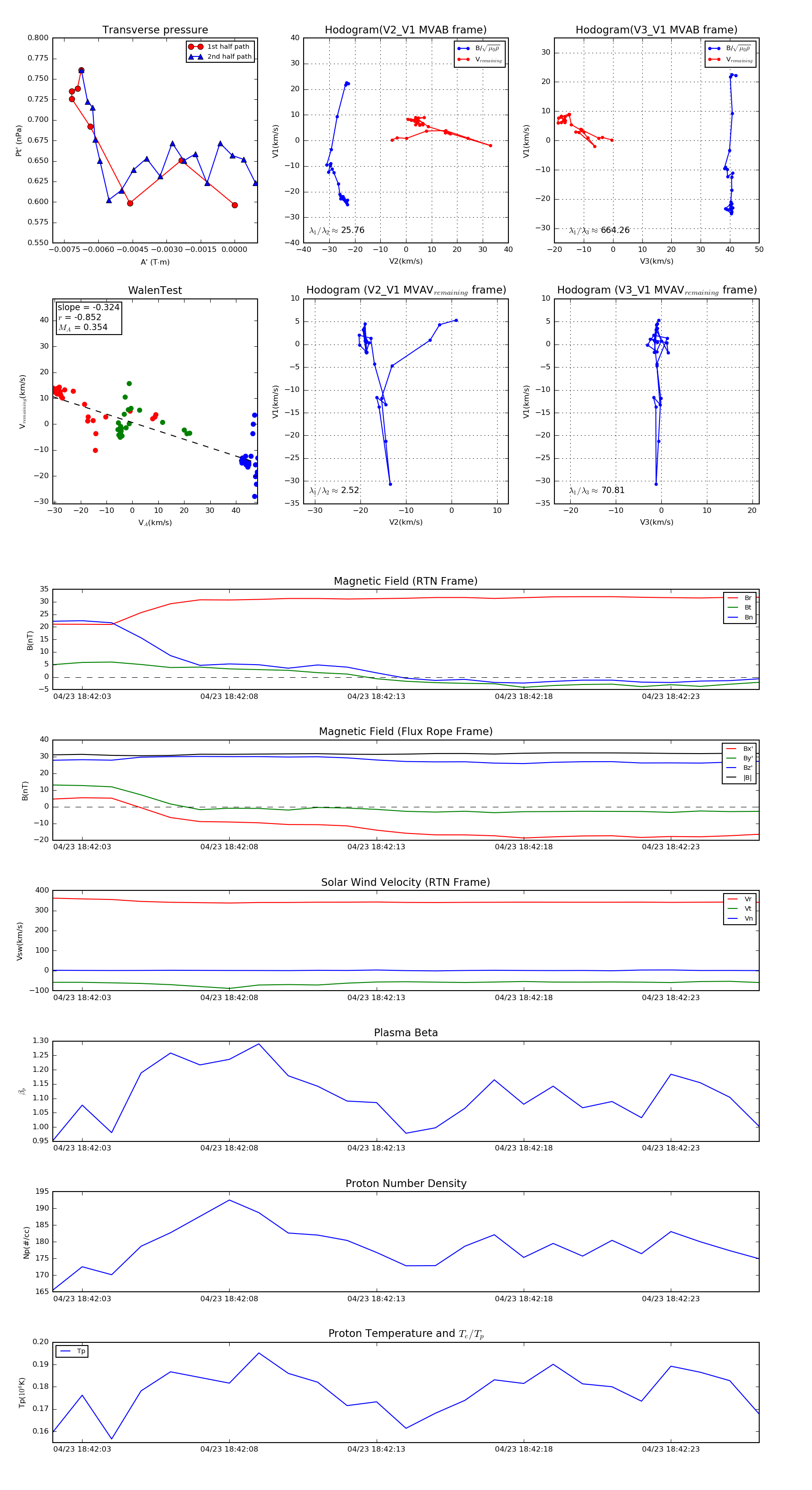
Flux Rope in 2021

Flux Rope Event 2021-04-23 18:42:02 ~ 2021-04-23 18:42:26 (25 seconds)


plot