HOME   LIST
‹–   –›

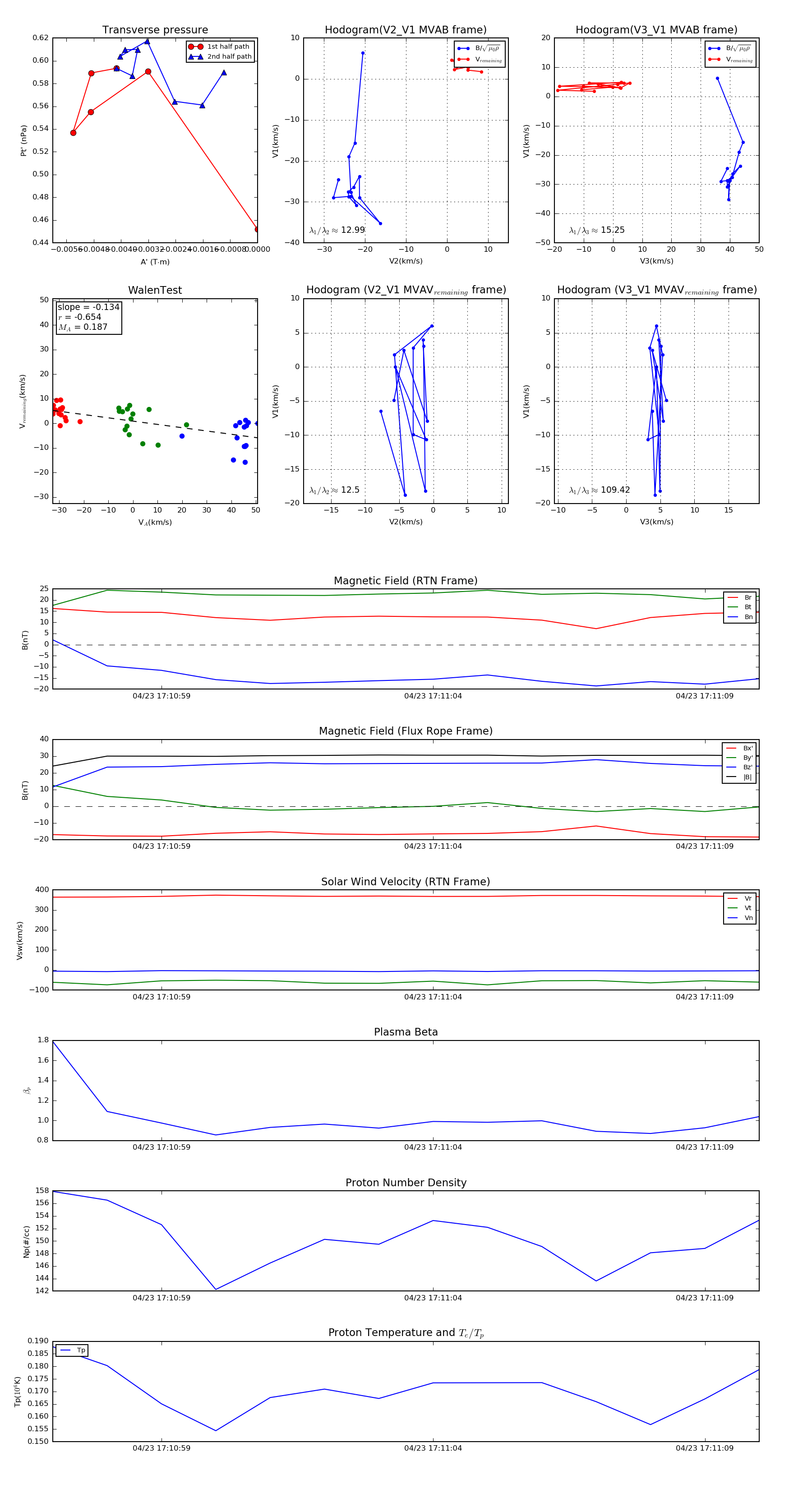
Flux Rope in 2021

Flux Rope Event 2021-04-23 17:10:57 ~ 2021-04-23 17:11:10 (14 seconds)


plot