HOME   LIST
‹–   –›

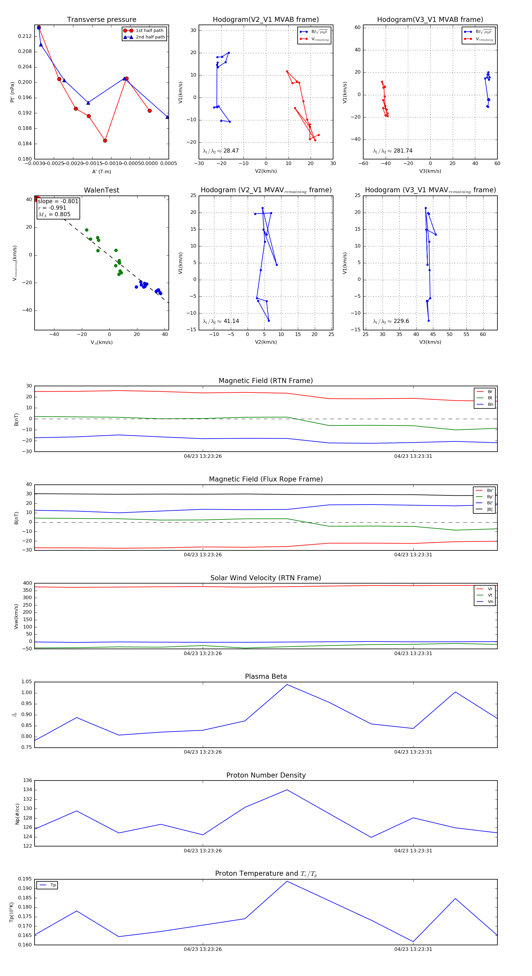
Flux Rope in 2021

Flux Rope Event 2021-04-23 13:23:22 ~ 2021-04-23 13:23:33 (12 seconds)


plot