HOME   LIST
‹–   –›

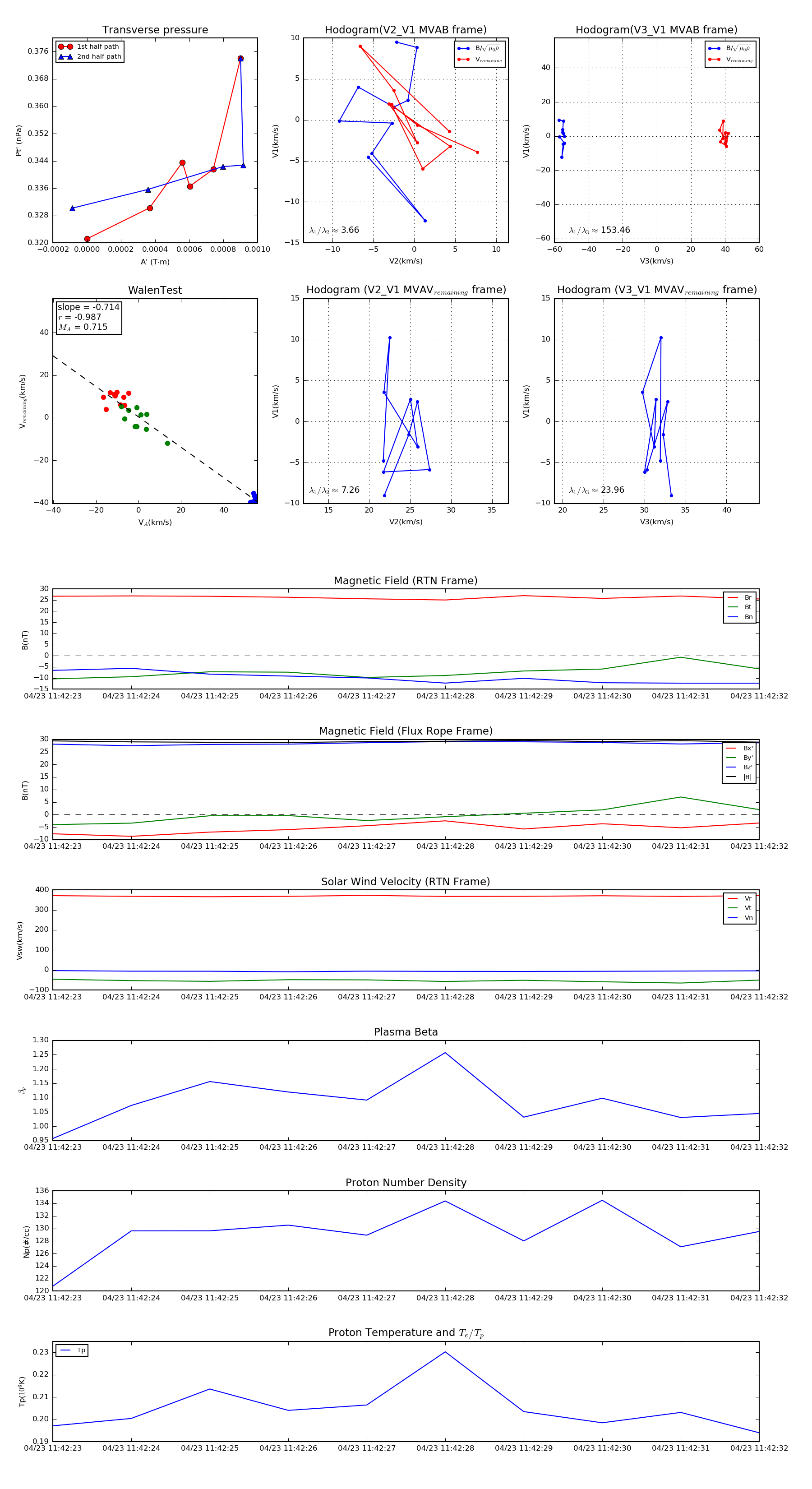
Flux Rope in 2021

Flux Rope Event 2021-04-23 11:42:23 ~ 2021-04-23 11:42:32 (10 seconds)


plot